Электронный стробоскоп на ИФК-120
стробоскоп может использоваться в качестве демонстрационного для показа его работы перед небольшой аудиторие
Читать далеестробоскоп может использоваться в качестве демонстрационного для показа его работы перед небольшой аудиторие
Читать далеевысокочастотном транзисторе перекрывает без переключений элементов контура диапазон частот от 4 до 30 Мгц.
Читать далеепредназначен для работы с любым осциллографом, имеющим выходные гнезда напряжения развертки (н
Читать далеесхема реле собрана на одном транзисторе, в качестве которого может быть применен любой маломощный
Читать далеепредназначен для усиления речи в радиусе 5—10 м и может быть использован экскурсоводами на выставках и во время экскурс
Читать далеек аппаратуре, предназначенной для высокой верности воспроизведения звука (high fidelity) должны распространяться на все звенья
Читать далееПод динамическим диапазоном, выражаемом в децибелах, подразумевается отношение наибольшей громкости звука к наимен
Читать далеек любому широковещательному приемнику, имеющему КВ диапазон от 4,0 до 5,7 Мгц
Читать далееВ таком приемнике можно применить не только крупногабаритные громкоговоритель, конденсатор переменной емкости, трансформаторы и другие
Читать далееКоротковолновый диапазон разбит на пять поддиапазонов (четыре растянутых и один полу растянутый). Переключение диапазонов производится с помощью
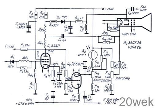
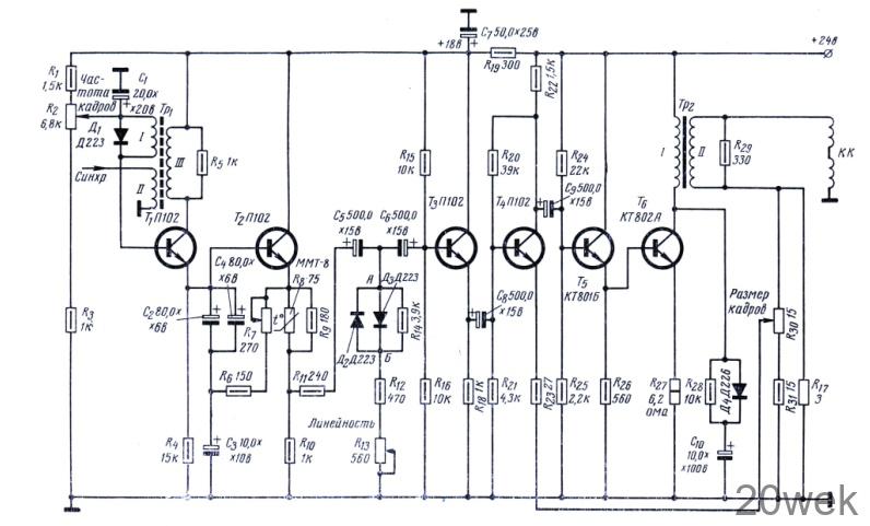
Читать далееК. ЗАБЕЛИН, Н. ИЗЮМОВ, В. КЛИБСОН, И. ПЕВЗНЕР, Радио №11/1966, ст.29 Телевизор «Вечер» содержит 8 радиоламп, 21 транзистор и 25
Читать далееНа частотах 430—440 Мгц наличие антенного усилителя весьма желательно.
Читать далеедает возможность измерять параметры полупроводниковых диодов и транзисторов, сопротивление резисторов, постоянный
Читать далееконденсаторы можно сделать из отрезков коаксиального кабеля РК-3, РК-6, РК-106 и др
Читать далееГромкоговорители динамические диффузорные предназначены для радиовещательных и телевизионных приемников, магнитофонов и
Читать далеенепосредственно на вход усилителя низкой частоты приемника, что вызывает появление характерного громкого звука при любом
Читать далееОна пропитана солевым электролитом, после чего на нее нанесен тонкий слой пасты.
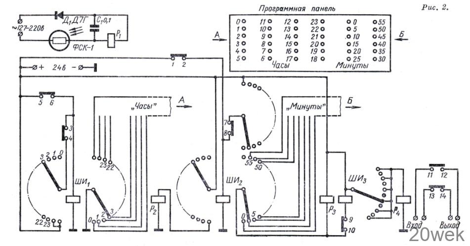
Читать далеесоответствовать моменту времени «О ч», на втором «1 ч», на третьем — «2 ч» и т. д
Читать далееЧувствительность приемника в любом из диапазонов при полной выходной мощности не хуже 4 мв/м.
Читать далеепредназначен для приема программ радиовещательных станций в диапазонах: длинных 2000—735 м (150— 408 кгц), средних 570—186 м (525— 1605 кгц), коротких II 75—41 м (3,93—7,4 Мгц) и коротких I 31— 25 м (9,4—12 Мгц) волн
Читать далее