ЧАСЫ-АВТОМАТ
Ю. КУДРЯВЦЕВ, В. РУДАКОВ, Ю. ИВАНЦОВ, Радио №10/1966, ст.43
Предлагаемая конструкция часов-автомата дает возможность включать и выключать различную аппаратуру по определенной, наперед заданной, программе. Программа задается простым соединением зажимов «часы» и «минуты» и рассчитана на 24 ч.
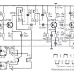
На рис. 1 представлена упрощенная схема часов-автомата. Принцип действия автомата состоит в следующем

Если на один шаговый искатель ШИ1 подавать сигнал через каждый час, а на другой ШИ2,— через каждые 5 мин, то подвижные контакты шаговых искателей будут имитировать движение стрелок на часах.
Можно сказать, что положение подвижного контакта ШИ1 на первом неподвижном контакте будет соответствовать моменту времени «О ч», на втором «1 ч», на третьем — «2 ч» и т. д. Положение подвижного контакта ШИ2, на первой, второй, третьей и т. д. ламелях (неподвижных контактах) будет соответствовать показаниям минутной стрелки в «О мин», «5 мин», «10мин» и т. д.
Допустим, к электрической цепи, соединяющей, например, десятую ламель ШИ1 (10 ч) и четвертую ламель ШИ2 (15 мин), подведено напряжение. В этом случае в 10 ч 15 мин цепь окажется замкнутой, и по ней потечет ток. Соединяя определенные ламели ШИ1 и ШИ2, можно получать электрические сигналы в нужные моменты времени. Если теперь в цепь, соединяющую интересующие нас ламели ШИ1 и ШИ2, включить еще один шаговый искатель — ШИ3, то при каждом прохождении сигнала через ШИ3. его подвижный контакт будет замыкать поочередно все ламели. Наконец, замкнув все нечетные ламели ШИ3, и включив в их цепь исполнительное реле Р4, можно добиться того, что при каждом нечетном сигнале (первом, третьем и т. п.) через обмотку реле Р4 потечет ток. Оно сработает (например, замкнет контакты 11—12) и будет находиться в этом состоянии до прихода четного сигнала (второго, четвертого и т. п.).
Принципиальная схема автомата показана на рис. 2. Для удобства сигнал на ШИ2, подается через каждые 2,5 мин. Датчиком электрических сигналов служат обычные стенные часы. На ось минутной стрелки насаживают диск из органического стекла диаметром 30 см, толщиной 1 мм. Край диска шириной 3 см закрашивают черной нитроэмалевой краской. На закрашенном участке равномерно по всей окружности наносят 24 прозрачные полосы шириной 2—3 мм. Минутную стрелку приклеивают к диску эпоксидным клеем, и она вращается вместе с диском.

По одну сторону диска расположено фотосопротивление ФСК-1, а по другую — лампа накаливания (на схеме не показана). Лампа освещает ФСК-1 всякий раз, когда незакрашенная полоса диска оказывается против него. Так как число полос равно 24, то это происходит через каждые 2,5 мин.
В цепь фотосопротивления включено реле (РКН), имеющее одну пару нормально разомкнутых контактов 1 и 2. Таким образом реле Р1 срабатывает через каждые 2,5 мин, а контакты 1 и 2 оказываются замкнутыми на время длительности импульса (около 20 сек). Контакты 1 и 2 включены в цепь минутного шагового искателя ШИ2, который тоже срабатывает через каждые 2,5 мин, поэтому подвижный контакт ШИ2 через каждые 5 мин замыкает нечетные ламели, соединенные с программной панелью (минуты).
Сигнал на часовой шаговый искатель ШИ1 подается со второй группы контактов (дорожки) ШИ2 через реле Р2 п контакты 5 и 6 в момент времени, соответствующий «55 мин». Шаговые искатели ШИ1 и ШИ2 срабатывают на «выключение», то есть в момент прекращения сигнала, благодаря чему в «55 мин» электромагнит ШИ1 лишь притянет к себе яКорь и будет удерживать его до прекращения очередного сигнала, который придет через 2,5 мин, то есть в момент времени «57,5 мин». Иначе говоря, в это время произойдет переключение подвижного контакта ШИ1 в новое положение.
Ламели ШИ1 соединены с программной панелью «часы». Шаговые искатели ШИ1 и ШИ2 содержат 27 ламелей, из них используются только 24, поэтому как только щетки шаговых искателей замыкают двадцать пятые ламели, включается цепь автоматического сброса (третья дорожка и контакты 3—4 и 7—8), подвижные контакты, пройдя ламели 25 и 26, останавливаются в положении «0», готовые к поступлению нового сигнала.
Пусть, например, на программной панели соединены зажимы «0 ч — 0 мин» и «0 ч — 5 мин». Тогда в момент времени «0 ч — 0 мин» окажется замкнутой цепь: корпус, первая ламель ШИ1, программная панель, первая ламель ШИ2, контакты 9—10 реле Р3, ШИ3, положительный полюс источника тока.
По всей этой цепи пройдет ток, при этом сработает ШИ3 и его подвижный контакт соединится с замкнутыми между собой (нечетными) ламелями и замкнет цепь питания реле Р4, являющегося исполнительным. Реле Р3 включено для того, чтобы уменьшить время, в течение которого ШИ3 находится под напряжением, так как ШИ3 сильно нагревается. Поэтому, как только на ШИ3, поступит сигнал, реле Р3 разомкнет контакты 9—10 (разорвет цепь питания ШИ3) и будет удерживать их разомкнутыми в течение 2,5 мин, пока новый сигнал не переведет подвижный контакт ШИ2, в новое положение.
В момент времени «0 ч — 5 мин» все повторится с той лишь разницей, что подвижный контакт ШИ3, окажется соединенным с четными, незамкнутыми ламелями, и цепь реле Р4 окажется разомкнутой.
В часах-автомате применены реле Р1, Р3 и Р3 типа РКН, реле Р4 типа МКУ-48. Шаговые искатели ШИ1 и ШИ2,— типа ШИ-25/4, шаговый искатель ШИ3— типа ШИ-11. Все реле и шаговые искатели рассчитаны на работу при напряжении постоянного тока 24 в.
Питается устройство от выпрямителя, собранного по мостовой схеме на четырех диодах типа Д7Г (рис. 3). Сердечник силового трансформатора набран из пластин Ш-26, толщина набора 26 мм. Обмотки содержат: 1-700 витков провода ПЭЛ 0,2; 2- 860 витков провода ПЭЛ 0,2; 3-216 витков провода ПЭЛ 0,6.






