ПЕРЕДАТЧИК НА ТРАНЗИСТОРАХ
О. Газнюк Радио №5/1963 ст.23
Для диапазонов КВ и УКВ из известных транзисторов в настоящее время лучше всего подойдут транзисторы П411. Граничная частота усиления по току в схеме с общей базой (fa) для этих транзисторов равна 400 Мгц. Эти же транзисторы можно применять в маломощных транзисторных передатчиках. В дальнейшем при наличии мощных ВЧ транзисторов, их можно применять в выходном каскаде передатчика, а описанный ниже маломощный передатчик использовать в качестве возбудителя.
Основные технические данные передатчика
- Диапазон рабочих частот 28— 29,7 Мгц.
- Полезная мощность в антенне 100—150 мВт.
- Модуляция — узкополосная частотная.
- Число каскадов по ВЧ — три (транзисторы П411). Число каскадов по НЧ — два (транзисторы П13). Источник питания 12 в; ток, потребляемый от источника питания — 80 ма
Схема
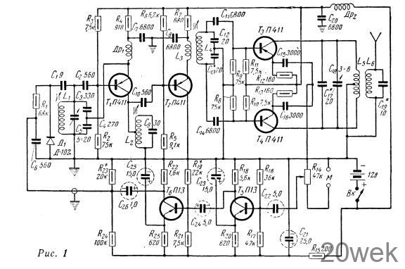
Схема передатчика приведена на рис. 1. Высокочастотная часть передатчика содержит три каскада: задающий генератор и удвоитель частоты, собранный на транзисторе Т1, эмиттерный повторитель и фазоинвертор (транзистор Т2); двухтактный выходной каскад собранный на транзисторах Т3 и Т4. Низкочастотная часть передатчика содержит два каскада, собранных на транзисторах Т5 и Т6 типа П13 и работающих в режиме усиления. С выхода усилителя НЧ усиленный сигнал поступает на вход частотного модулятора, собранного на диоде Д1.

Задающий генератор работает в диапазоне 14—14,85 Мгц с плавной настройкой, осуществляемой конденсатором С5. Контур L2C9 в коллекторной цепи выделяет колебания 2-й гармоники задающего генератора. Задающий генератор работает по схеме емкостной трехточки с заземленным коллектором. Эмиттер отделен по ВЧ от земли дросселем Др1. Для достижения устойчивого самовозбуждения ток коллектора при замыкании катушек L1 и L2 должен доходить до 0,5—1,5 ма, что осуществляется подбором величины сопротивления R2. Сопротивление R4 обеспечивает температурную стабилизацию тока коллектора. Следует отметить, что катушка L1 может быть заменена кварцем с резонансной частотой в диапазоне 14—14,85 Мгц. В этом случае ЧМ осуществить невозможно и передатчик может работать в телеграфном режиме или с амплитудной модуляцией выходного каскада по базовым цепям. В этом случае можно применять в ВЧ части транзисторы П403. В коллекторной цепи транзистора Т1 выделяется вторая гармоника задающего генератора. Для хорошего подавления в этой цепи колебаний с частотой задающего генератора (22—25 дб) и уменьшения влияния следующих каскадов на генерируемую частоту, контур L2C9 должен иметь добротность не ниже 10. Такая величина добротности обеспечивается неполным включением контура L2C9 в коллекторную цепь транзистора Т1 и в базовую цепь транзистора Т2.
Между коллекторной цепью Т1 и базовыми цепями выходных транзисторов должен быть включен каскад, удовлетворяющий следующим требованиям:
Повышенное входное сопротивление и пониженная входная емкость, чтобы не ухудшать добротность контура L2C9. Низкое выходное сопротивление для согласования с низким динамическим входным сопротивлением выходного каскада.
Линейный режим работы.
Возможность получения противофазных выходных напряжений. Этим требованиям удовлетворяет каскад, собранный по схеме эмиттерного повторителя.
Температурная стабилизация тока коллектора транзистора Т2 осуществляется с помощью сопротивления R7. В эмиттерной цепи с помощью катушки связи Lз осуществлен переход от несимметричного выхода к симметричному и обеспечивается получение базовых токов выходных транзисторов со сдвигом фаз на 180°.
Выходные транзисторы Тз и Т4 работают в двухтактном режиме с углом отсечки около 100°.
Желательно, чтобы усиление транзисторов на частоте 30 Мгц и входные сопротивления были идентичными. Различие по в на постоянном токе большого значения не имеет. Если в на рабочей частоте разные, подбором одной из емкостей С12 или С13 устанавливают неравные базовые токи возбуждения так, чтобы импульсы коллекторных токов транзисторов были равны между собой. Настройка контура L4C12C13 на рабочую частоту производится сердечником из карбонильного железа.
R12 и R1з — сопротивления температурной стабилизации рабочего тока коллектора выходных транзисторов.
В коллекторную цепь включен контур L5C18 с плавной настройкой на рабочую частоту. Желательно применять переменный конденсатор Cis типа «бабочка».
Питание коллекторных цепей транзисторов Т3 и Т4 подводится к точке катушки L3, имеющей нулевой потенциал ВЧ относительно шасси. Положение этой точки уточняется экспериментально.
Связь с антенной индуктивная, цепь антенны настраивается подбором емкости конденсатора С19.
В рабочем режиме амплитуды базовых токов оконечных транзисторов таковы, что постоянная составляющая коллекторного тока каждого транзистора достигает 30 ма, а постоянное напряжение между коллектором и эмиттером 7 в.
Таким образом, выходные транзисторы с целью получения как можно большей полезной мощности в цепи антенны работают в предельном режиме. КПД выходного каскада около 0,85 (без учета потерь мощности на сопротивлениях R12 и R13). Мощность, рассеиваемая на переходе каждого транзистора, составляет около 40 мет, то есть в 2,5 раза меньше максимально допустимой. Усилитель НЧ передатчика рассчитан на подключение динамического микрофона. Транзисторы Т5 и Т6 должны иметь в не менее 30 и Iк0<= 10 мка. В каждом каскаде применена жесткая температурная стабилизация. Режим выходного транзистора подбором сопротивления R19 устанавливается так, чтобы напряжение между коллектором и эмиттером равнялось напряжению между коллектором и шасси. В этом случае удается получить максимальную величину неискаженного выходного напряжения. При использовании пьезокристаллического микрофона на входе усилителя НЧ необходимо применять каскад, собранный по схеме эмиттерного повторителя, с выхода которого сигнал подается на вход транзистора Т5. В этом каскаде лучше применять транзистор П13Б для уменьшения уровня собственного шума усилителя. НЧ сигнал с выхода усилителя НЧ подается на частотный модулятор, собранный на диоде Д1 (Д101, Д102, ДЮЗ), имеющих большую величину обратного сопротивления’ или на отобранном диоде Д—9 с Ro6p>300-f-500 ком. Наилучшее положение рабочей точки на характеристике диода устанавливается экспериментально подбором сопротивления R23.
Конструкция и детали Передатчик собран на двух панелях из 2 мм гетинакса размерами 200X70 мм. На верхней панели собрана высокочастотная часть передатчика, на нижней — низкочастотная. Между панелями помещаются три батарейки для карманного фонаря, служащие источником питания; панели стягиваются винтами. Монтаж навесной, на монтажных лепестках, наклепанных на панели. Постоянные сопротивления типа МЛТ-0,5, переменное сопротивление типа СПО-0,5. Конденсаторы в усилителе НЧ типа ЭМ, в высокочастотной части — КСО, КДС,КДК, КТ К. Слюдяные конденсаторы применены в контуре задающего генератора и в качестве разделительных.

Данные катушек индуктивности приведены в таблице. Диаметр каркасов катушек L1~L4—9 мм, L5— 30 мм.

Все катушки, кроме L5 и L6, заключены в алюминиевые экраны с отверстием для подстройки.
Катушки L5 и L6 не экранируются. Дроссели ВЧ Др1 и Др2 содержат по 60 витков провода ПЭЛШО 0,12, намотка внавал на сопротивлениях .МЛТ—0,5 (R > 30 ком) -. Монтаж ВЧ части передатчика должен быть произведен с учетом уменьшения паразитных связей между каскадами. Соединительные провода должны быть по возможности короче. Все детали должны быть жестко закреплены. Для уменьшения паразитных емкостей между электродами транзистора панельки для них не применяются. К электродам транзистора припаиваются выводы из жесткого луженого провода диаметром 0,6 мм, которыми транзистор впаивается в схему..При пайке выводов к электродам транзистора необходимо обеспечить отвод тепла от них.
Расположение деталей на панелях видно на рис. 2.
На панели НЧ перед первым каскадом оставлено свободное место. На нем размещается эмиттерный повторитель в случае применения пьезокристаллического микрофона.
Налаживание передатчика
Панель усилителя НЧ не требует налаживания, кроме подбора величины сопротивления R19. Частотная и амплитудная характеристики усилителя НЧ приведены на рис. 3.

На панели усилителя ВЧ транзисторы должны впаиваться в схему по мере настройки каскадов. Настройка начинается с проверки работы задающего генератора. Обычно задающий генератор начинает работать сразу и требуется только установка диапазона рабочих частот. Частота, соответствующая максимальной емкости конденсатора С5, устанавливается с помощью сердечника катушки L1 и должна равняться 14Мгц. Контроль настройки ведется по градуированному приемнику или волномеру. Частота, соответствующая минимальной емкости конденсатора, около 14,85 Мгц. При этой настройке сердечник катушки L2 находится в произвольном положении, а транзистор Т2 заменен эквивалентом. его входного сопротивления: параллельной цепочкой, состоящей из R=1.8 ком и С=7 пф, подключенных между контактами эмиттер — база транзистора Т2.
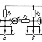
Настройка контура L2C9 производится следующим образом. Эквивалент входной емкости транзистора Т2 (7 пф) отпаивается, и на эквивалентном сопротивлении входа (1,8 ком) замеряется напряжение ВЧ ламповым вольтметром (ВКС-7 А4-М2 и др.). Катушка L2 подстраивается на максимум показаний лампового вольтметра. При этом частота задающего генератора может измениться на несколько десятков килогерц, но это не вызовет изменения показаний вольтметра, так как контур L2C9 имеет полосу пропускания около 3 Мгц. Если нет лампового вольтметра, вместо него можно использовать прибор ТТ-1 или Ц-20 (рис. 4). После настройки контура L2C9 эквивалент входа транзистора Т2 выпаивается, транзистор устанавливается на свое место. Методика настройки контура L4С12С13 в резонанс такая же. Вместо выходных транзисторов между контактами эмиттер — база включаются параллельные цепочки RC, играющие роль- эквивалентного входного сопротивления транзисторов Тз и Т4 (R—100 ом, С=24 пф). Ламповым вольтметром или прибором ТТ-1 замеряется напряжение на этих цепочках и вращением сердечника катушки L4 добиваются максимального отклонения стрелки прибора. Подстроив контур в резонанс, снова подстраивают контур задающего генератора, так как в процессе настройки остальных контуров его частота несколько изменилась. После подстройки частоты задающего генератора остальные контура не нуждаются больше в настройке. Затем устанавливаются на свои места транзисторы Тз и Т4 и производится настройка в резонанс катушки Д5 конденсатором С 18. При этом катушка L6 нагружается на сопротивление величиной 75—300 ом, соответствующее волновому сопротивлению антенного фидера и на нем замеряется напряжение ВЧ. В момент настройки контура Д5С17 в резонанс оно достигает максимума.


После этого проверяется симметричность работы транзисторов. Проще всего ее определить, сравнивая постоянные напряжения на сопротивлениях R12 И R13. При одинаковых импульсах токов коллектора обоих транзисторов эти напряжения равны. Если они не равны, добиваются их равенства подбором одной из емкостей в контуре L4C12C13. При этом контур L4C12C13 должен быть подстроен сердечником в резонанс.
Добившись симметричной работы транзисторов, подбирают положение отвода на катушке L5. Контроль ведется по показаниям лампового вольтметра, включенного на эквивалент волнового сопротивления фидера. Добиваются максимального отклонения стрелки прибора. При перемещении точки отвода необходимо подстраивать контур L5С18 в резонанс. Подбор связи с антенной можно проводить либо по ламповому вольтметру (если точно известно входное сопротивление антенны), по индикатору поля или при проведении связей с другими радиолюбителями. Индикатор поля может оказаться полезным прибором при настройке всех каскадов передатчика. Он представляет собой детекторный приемник на диапазон 28—30 Мгц без перестройки входного контура (рис. 5). Контур имеет полосу пропускания около 2 Мгц. После детектора следуют два каскада усиления постоянного тока на транзисторах П13. Питание индикатора осуществляется от одной батарейки для карманного фонаря. В коллекторную цепь второго каскада усилителя постоянного тока включен миллиамперметр со шкалой до 5 ма. Показания прибора пропорциональные величине сигнала ВЧ на входе индикатора регулируются сопротивлением R3 Индикатор может подсоединяться к выходу передатчика через конденсатор емкостью 1-З пф или принимать его сигнал на собственную антенну. Этот индикатор также очень удобен при регулировке направленных антенн. Катушка контура индикатора содержит восемь витков провода ПЭЛ-0,69, намотка виток к витку на каркасе диаметром 9 мм, сердечник из карбонильного железа.
Результаты
Передатчик эксплуатировался на радиостанции UA3ANN и в течение месяца на радиостанции UA3AVP. На нем проводились радиосвязи с радиолюбителями Москвы с RSM595 на расстояниях до 5 км. Прием велся на обычные связные приемники. В качестве антенны передатчика использовался четвертьволновый штырь, установленный на крыше 5-этажного дома. Длина фидера 20 м (коаксиальный кабель РК-1).
Корректировали работу передатчика в эфире UA3API, UA3AGT, UA3AQQ и UA3IJ.





