Маломощный передатчик на 1449-1602 кГц
Снегирев И., Радиоконструктор №8/2016, ст.2
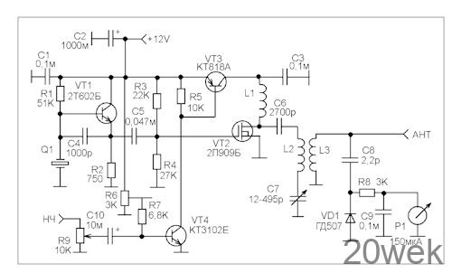
На рисунке показана схема простого передатчика, в принципе, удовлетворяющего требованиям «для учебных и демонстрационных целей». Практически, это слегка измененный передатчик Я. С. Лаповка (Л.1), частота которого сдвинута в нужный диапазон путем замены кварцевого резонатора, и перестройкой контура, плюс, заведена амплитудная модуляция в выходной каскад

И вот, готов передатчик «для учебных и демонстрационных целей» или «пионерлагеря».
Кварцевый резонатор Q1 задает частоту несущей, он должен быть на ту частоту, на которой планируется вести вещание, то есть на частоту в диапазоне 1449-1602 кГц с учетом сетки с шагом в 9 кГц (например, на 1467 кГц). Пожалуй, кварцевый резонатор в этой схеме наиболее трудно доступная деталь. Впрочем, эта проблема решается. Можно приобрести резонатор на наиболее близкую частоту, отличающуюся на несколько кГц от нужной. И подогнать включением последовательно ему дополнительной емкости или индуктивности. Не говоря уже об известных механических способах доводки частоты кварцевого резонатора.
Амплитудная модуляция осуществляется с помощью схемы на транзисторах VT3 и VT4. Транзистор VT3 регулирует питание выходного каскада передатчика. Сигнал НЧ поступает на базу VT4. Режим работы схемы модуляции устанавливают подстроечным резистором R6, регулирующим напряжение смещения на базе VT4.
Катушка L1 — готовый дроссель на ток до 2А индуктивностью 10 мкГн.
Катушка L2 намотана проводом ПЭВ-2 0,43 на каркасе диаметром 16 мм и содержит 70 витков, намотка ведется «виток к витку». Катушка связи L3 намотана поверх витков L2 таким же проводом, ее число витков подбирается под конкретную антенну. При налаживании, режим работы каскада на VT1 выставляют до установки кварцевого резонатора. Подбором R1 добиваются напряжения 5-6V на его эмиттере.
Затем замкнуть перемычкой коллектор-эмиттер VT3, и подбором
сопротивления R3 выставить ток покоя VT2 на уровне 60-80 mA.
После этого подключить резонатор и выполнить настройку передатчика под конкретную антенну.
Удалить перемычку с VT3 и настроить схему модулятора резистором R6.
Литратура:
- Лаповок Я.С. «Твой первый передатчик». ж. Радио, №8, 2002 г.
- WWW.cqf.su





