КОМПЕНСИРОВАННЫЙ РЕГУЛЯТОР ГРОМКОСТИ
И. Ещенко, Радио №4/1963 ст.39
В высококачественных звуковоспроизводящих устройствах часто применяют компенсированные регуляторы громкости, которые одновременно с изменением уровня громкости изменяют и форму частотной характеристики усилителя применительно к особенностям человеческого слуха. Обычно такие регуляторы содержат лишь однозвенный частотнозависимый делитель и позволяют осуществить коррекцию частотной характеристики в соответствии с кривыми равной громкости лишь до уровня 20 — 30 дб. При меньшей громкости естественность звучания ухудшается.
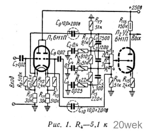
Ниже приводится схема усовершенствованного регулятора громкости с многозвенным частотнозависимым делителем R1—R6, С2—С6 (рис. 1). Этот регулятор позволяет осуществить компенсированную регулировку громкости до уровня 60 дб.

Для уменьшения шунтирующего влияния звеньев друг на друга необходимо выполнить условие: R1<=R3<=R5 и соответственно R2<=R4<=R6. Так как входное сопротивление делителя небольшое (меньше 10/кОм), он подключается к источнику сигнала через катодный повторитель, собранный на левом триоде Л1 (6Н1П).
Коэффициент передачи каждого звена делителя на средней частоте равен 0,1. Подъем частотной характеристики в области низших частот начинается с 500 гц, а в области высших — с 2 кгц. Положение отводов на потенциометре выбирается с таким расчетом, чтобы коэффициент передачи в точках отводов был равен коэффициенту передачи соответствующих звеньев частотнозависимого делителя на средней частоте:

Распространенные потенциометры позволяют уменьшать громкость в пределах до 60 дб. Коэффициент передачи трехзвенного делителя на средней частоте равен также — 60 дб. Однако соединить выход делителя с нижним (по схеме) зажимом потенциометра нельзя, так как обычно сопротивление R111 значительно меньше R5. Поэтому нижний зажим потенциометра соединен с выходом делителя через катодный повторитель Л1б. Частотные характеристики регулятора громкости при разных положениях движка потенциометра приведены на рис. 2. При верхнем положении движка потенциометра частотная характеристика регулятора практически прямолинейна (кривая 1). Кривыми 2, 3 и 4 изображена частотная характеристика регулятора при положении движка потенциометра против соответствующих отводов (рис. 1).

Если требуется осуществить компенсированную регулировку в меньших пределах (до уровня — 40 дб), схему рис. 1 можно упростить. Для этого надо изъять последнее звено делителя R5 R6 С5 С6 и катодный повторитель Л1б, а нижний зажим потенциометра соединить с землей. В заключение следует отметить, что окончательная подгонка элементов схемы должна производиться с отлаженным усилителем низкой частоты и с тем электроакустическим агрегатом, с которым он будет в дальнейшем работать.





