Универсальный блок защиты акустических систем
Игорь Кацай, Радиолоцман №3-4/2024, ст.88
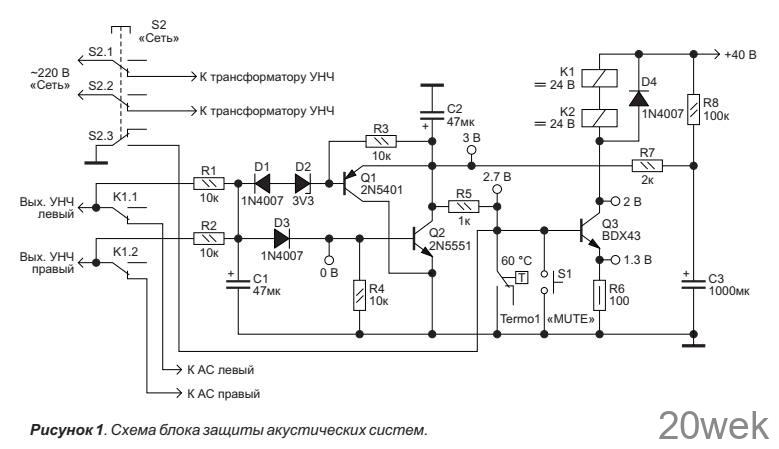
Показанное на Рисунке 1 простое устройство должно быть неотъемлемой частью любого более-менее качественного усилителя, и служит для защиты акустических систем (АС) при возникновении любых нештатных ситуаций, перегрузок и т. д. Оно подходит для любых усилителей и работает в широком диапазоне питающих напряжений.

Узел защиты:
- обеспечивает задержку подключения АС при подаче питания на усилитель (R8, C3);
- отключает АС при перегреве УНЧ (на радиаторах установлен термодатчик с замыкающимся при 60 °С контактом «Termo1»);
- отключает АС при появлении на выходе
усилителя постоянного напряжения более 2.5 В любой полярности; - отключает АС при просадке питания на 5…10 В (питание станет ниже напряжения удержания выбранных реле);
- обеспечивает режим «MUTE»;
- отключает АС при перегрузке усилителя по мощности;
- моментально отключает АС до появления переходных процессов при выключении питания УНЧ (S2.3).
Для быстрого отключения АС (при выключении питания) надо использовать сетевой выключатель с независимым нормально замкнутым контактом (ПКН-41 или его более качественные иностранные аналоги), т. к. другие варианты малоэффективны. Например, при питании катушек реле от отдельного выпрямителя с маленькой фильтрующей ёмкостью появляется необходимость подгонять номинал этой ёмкости под каждый конкретный тип реле, но некоторая задержка отключения всё равно останется. При отсутствии такого выключателя можно использовать, например, один из контактов двухполюсного выключателя для подачи на усилитель сетевого питания, а второй использовать в качестве S2.3. А можно в качестве S2.3 использовать нормально закрытый контакт дополнительного малогабаритного реле с катушкой, рассчитанный на переменное напряжение соответствующего номинала, подключив его прямо к вторичной обмотке сетевого трансформатора усилителя.
Положение всех контактов в схеме, а также контрольные напряжения (при питании +40 В) указаны в рабочем положении (при работе усилителя). При питании 20…30 В надо использовать реле с катушками на 12 В. При питании 50.60 В следует увеличить номинал резистора R6 до 330.510 Ом.
В схеме применены широко используемые малогабаритные герметичные реле с катушками на 24 В постоянного тока и контактной системой, рассчитанной на ток 16 А с сопротивление катушек 1.1.5 кОм, показанные на Рисунке 2. Желательно выбирать реле с посеребренными контактами (Ag-Ni или подобными). Все резисторы с неуказанной мощностью — по 0.25 Вт. А конденсаторы — на напряжение не ниже питающего. Кнопка отключения акустики («MUTE») — с фиксацией. В качестве Q3, кроме указанного в схеме, можно также использовать КТ972, BDX53 и другие составные транзисторы. Радиатор ему не нужен.

Если ваш усилитель достаточно мощный и перегрузки по мощности ещё нет, а защита уже срабатывает, значит надо увеличить ёмкость С1.
Если ваш усилитель использует однополярное питание, то можно исключить из схемы элементы D1, D2, Q1, R3. Если выход вашего усилителя подключается к АС через развязывающую проходную ёмкость, и защита от постоянного напряжения на выходе (и от перегрузок по мощности) вообще не нужна, то из схемы можно исключить ещё и R1, R2, D3, C1, R4 и Q2.





