Трехполосный громкоговоритель с головкой W21EX-001
С. БАТЬ Радио №8/2003, ст.15
Очередная конструкция С. Батя представляет интерес для желающих изготовить акустическую систему самостоятельно. Этот громкоговоритель можно использовать как в классической двухканальной, таки в многоканальной АС домашнего театра, где используется отдельный сабвуфер. Относительно малый разброс параметров использованных головок позволяет рассчитывать на возможность успешного повторения конструкции в любительских условиях.
Целью разработки описываемой конструкции было создание пригодного для повторения в любительских условиях громкоговорителя относительно небольшого размера с высокими электроакустическими характеристиками. При выборе динамических головок учитывались их электроакустические параметры, а также опыт конструирования нескольких громкоговорителей, разработанных автором ранее. Для низких частот выбрана динамическая головка SEAS W21EX 001 К началу разработки имелся положительный опыт использования W21ЕХ 001 в двухполосном громкоговорителе закрытого типа, который обеспечивал достаточно высокое качество воспроизведения низких частот. Для средних частот выбрана головка SEAS Н143 с бумажным диффузором, для высоких частот — PEERLESS 810665 без магнитной жидкости, с куполом из пропитанной ткани.
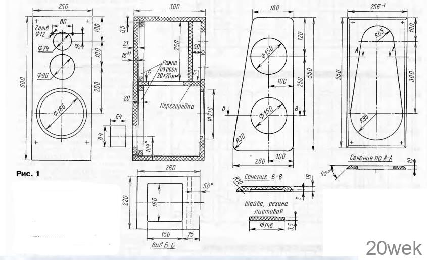
Чертеж корпуса громкоговорителя показан на рис. 1. Корпус имеет полезный объем 28 л для головки НЧ и 2,7 л — для головки СЧ Эти объемы заполнены синтепоном низкой плотности. С целью снижения вибраций внутренняя поверхность корпуса покрыта гидростеклоизолом. Для дополнительного демпфирования боковых стенок использованы накладки. В накладках имеются круглые выборки, в которые вложены резиновые шайбы, по толщине превышающие глубину выборок на 0,5 мм. Накладки прикрепляют к боковым стенкам винтами-саморезами. По мере прижима накладок происходит деформация шайб, и они плотно прилегают к боковой стенке корпуса.

Наружная поверхность корпуса оклеена шпоном вишни, накладки покрашены черной акриловой краской. Темные накладки на фоне светлого шпона подчеркивают форму конструкции, придавая корпусу более гармоничный внешний вид. Фото громкоговорителя показано на обложке предыдущего номера журнала (№ 7 за 2003 г.).

Описанию кроссовера целесообразно уделить особое внимание, поскольку он является важным узлом трехполосного громкоговорителя. Начнем с уточнения некоторых понятий. Интервал частот, в котором обе головки участвуют в формировании результирующей АЧХ по звуковому давлению, является областью совместного излучения динамических головок, и частота раздела расположена внутри этой области. При симметричных спадах АЧХ по звуковому давлению частота раздела может быть вычислена как среднее геометрическое значение частот, определяющих границы области совместного излучения. Зависимости модуля полного сопротивления от частоты динамических головок и громкоговорителя для краткости {ввиду частого упоминания) будем называть Z-характеристиками.
При разработке кроссовера ставилось целью обеспечить получение минимальной неравномерности АЧХ громкоговорителя по звуковому давлению.
Для моделирования кроссовера использована программа LEAP, которая позволяет работать с измеренными АЧХ и Z-характеристиками динамических головок. Это дает возможность просмотреть предварительно работу разных схем фильтров, получая достаточно наглядные результаты, и выбрать для реализации наиболее приемлемый вариант. Программа LEAP имеет оптимизатор, позволяющий в автоматическом режиме рассчитать любой элемент фильтра по заданному критерию (например, по минимальной неравномерности АЧХ в заданном интервале частот). Исходными данными для разработки кроссовера являются АЧХ чувствительности и Z-характеристики динамических головок. Все эти характеристики измеряются в корпусе громкоговорителя после настройки акустического оформления. Для выбора оптимальных частот раздела были проведены измерения АЧХ всех головок с помощью микрофона, расположенного вдоль оси головки на расстоянии 0,5 м, а результаты усреднены в интервалах 0,2 октавы. Z-характеристики измерены в режиме генератора тока. Определим ориентировочно частоты раздела на основе анализа АЧХ динамических головок.
АЧХ головки НЧ (рис. 2) имеет неравномерность 3 дБ в диапазоне частот 60…500 Гц; дальше с увеличением частоты следует подъем с максимумом на частоте 1,3 кГц. Такой характер АЧХ не является проблемой, поскольку в трехполосном громкоговорителе можно использовать головку НЧ в диапазоне частот не выше 600 Гц, где неравномерность АЧХ достаточно мала.

АЧХ головки СЧ (рис. 3) в диапазоне частот 600…4000 Гц имеет неравномерность 4 дБ. Неравномерность АЧХ характеризуется подъемом на частоте 1 кГц и провалом в диапазоне от 1 5 до 3 кГц. При разработке фильтров крое севера желательно уменьшить неравномерность АЧХ головки СЧ Для этого желательно выбрать частоту раздела недалеко от провала в ее АЧХ Выберем частоту раздела равной 3 кГц и проверим как это согласуется с параметрами головки ВЧ АЧХ этой головки (рис. 4) в диапазоне 3 20 кГц имеет неравномерность 3 дБ, а резонансная частота — около 950 Гц При разработке фильтра необходимо учесть что для защиты головки ВЧ от перегрузки средними частотами придется обеспечить ослабление сигнала на частоте 950 Гц не меньше 20 дБ При частоте раздела 3 кГц необходимое ослабление можно обеспечить с помощью ФВЧ третьего порядка


Схема кроссовера показана на рис. 5 Сигналы НЧ поступают на динамическую головку W21EX001 через ФНЧ второго порядка L4C7 обеспечивающий спад АЧХ по звуковому давлению 3 дБ на частоте 500 Гц Цепь R5C8 компенсирует увеличение полного сопротивления головки с ростом частоты Симметричный спад АЧХ головки СЧ формирует ФВЧ первого порядка, в котором работает конденсатор СЗ.

Использование фильтра первого порядка при требуемом спаде АЧХ с наклоном 12 дБ на октаву оказалось возможным из-за того что начало ес тественного спада АЧХ головки СЧ ока залось близким к частоте раздела Формирование спада АЧХ произошло как результат взаимодействия переда точной характеристики фильтра и ес тественного спада АЧХ головки СЧ Ре зонансныи пик на Z характеристике этой головки скомпенсирован после довательным контуром L3C6R4. Эле менты R3 и С5 компенсируют увели чение сопротивления головки СЧ с ростом частоты В компенсирующем контуре R4 подбирается так чтобы в сумме активное сопротивление ка тушки индуктивности и резистора R4 составило 9 Ом
На рис. 6 показаны результаты компенсации нелинейности, присущей Z характеристике головки СЧ Фильтр низких частот второго порядка L2C4 формирует спад АЧХ головки СЧ который начинается с 2 5 кГц.

Совместно с головкой ВЧ работает ФВЧ третьего порядка который на час тоте 2 5 кГц обеспечивает ослабление 5 дБ Делитель R1R2 согласует головку ВЧ по уровню звукового давления с головками СЧ и НЧ
Параметры элементов кроссовера подобраны с помощью оптимизатора программы LEAP по критерию минимальной неравномерности АЧХ громкоговорителя по звуковому давлению. На рис.7 показаны АЧХ динамических головок работающих совместно с фильтрами, и результирующая АЧХ громкоговорителя Для наглядности уровень АЧХ динамических головок уменьшен на 1 дБ Область совместного излучения головок НЧ и СЧ находится в интервале 400 900 Гц, располагаясь симметрично относительно 600 Гц. Их АЧХ по звуковому давлению пересекаются на частоте 550 Гц. Область совместного излучения головок СЧ и ВЧ лежит в интервале 2,5.. .4 кГц, располагаясь симметрично относительно 3,16 кГц. АЧХ по звуковому давлению головок СЧ и ВЧ пересекаются на частоте 2,9 кГц. На рис. 8 показаны передаточные характеристики фильтров. Рассмотрим их характерные особенности.


Фильтр, работающий совместно с головкой НЧ, создает небольшой спад в области низких частот. Спад начинается с 50 Гц и на 20 Гц составляет 1 дБ. Так сказывается влияние изменения полного сопротивления головки НЧ: полное сопротивление уменьшается с 30 до 8 Ом при изменении частоты с 50 до 20 Гц. Фильтр для головки СЧ используется помимо ограничения полосы рабочих частот и для корректировки АЧХ по звуковому давлению, в связи с этим его передаточная характеристика в полосе прозрачности практически не имеет плоского участка. В результате в полосе частот 1…3 кГц неравномерность АЧХ громкоговорителя составляет 1,5 дБ, тогда как головка СЧ в этом диапазоне имеет неравномерность АЧХ 4 дБ.
Фильтр, защищающий головку ВЧ от внеполосных низкочастотных сигналов, обеспечивает на частоте 950 Гц ослабление 24 дБ.
В кроссовере используются металлопленочные керамические резисторы на мощность 5 Вт. Конденсаторы С1, С2, С4 — с полипропиленовым диэлектриком на рабочее напряжение 250 В фирмы Solen. Конденсаторы СЗ, С5, С7, С8 — пленочные с лавсановым диэлектриком (MKT axial) на рабочее напряжение 160 В С6 — неполярный оксидный конденсатор Jamicon на рабочее напряжение 35 В.
Катушки индуктивности намотаны на каркасах, изготовленных из оргстекла. На схеме указаны максимально допустимые значения активных сопротивлений катушек индуктивности. Намоточные данные катушек сведены в таблицу. В ней приняты следующие обозначения: D — диаметр каркаса; Н — высота намотки; Т — ширина намотки; N — число витков; d — диаметр провода.

На рис. 9 показана Z-характеристика громкоговорителя. Минимальное значение модуля полного сопротивления громкоговорителя составляет 4,3 Ом на частоте 300 Гц Выше частоты 3 кГц происходит увеличение сопротивления, достигая максимума 18 Ом на частоте 7 кГц. Этот рост полного сопротивления может привести к подчеркнутому воспроизведению высоких частот при работе громкоговорителя с ламповым усилителем, имеющим повышенное выходное сопротивление. Для компенсации подъема параллельно входным клеммам громкоговорителя можно включить последовательный контур R6L5C9 (см. рис. 5). Z-характеристика с компенсацией подъема показана на рис. 10.


Любители сокращать число элементов кроссовера могут исключить компенсацию резонансного пика головки СЧ. На рис. 11 показано изменение АЧХ по звуковому давлению этой головки, которое получается в результате исключения компенсирующего контура R4L3C6. Без компенсации на уровне 12 дБ спад АЧХ приобретает небольшую «полку» в диапазоне 150…300 Гц. Изменение спада АЧХ происходит в основном за пределами области взаимного излучения и не приводит к заметным изменениям АЧХ громкоговорителя На слух с трудом удается заметить некоторое ухудшение звучания связанное с исключением компенсирующего контура Прослушивание громкоговорителя проводилось с транзисторным усилителем мощности Все участвовавшие в прослушивании дали положительные отзывы отметив хорошую артикуляцию басов и нейтральное звучание на сред них и высоких частотах Звучание громкоговорителя на низких частотах было признано адекватным его размерам, но недостаточным для высококачест венного воспроизведения программ где существенную роль играют частоты ниже 60 Гц Расширить частотный диапазон громкоговорителя вниз до 35 Гц можно введением фазоинвертора для динамической головки W21ЕХ 001.






