Требования к вспомогательным источникам питания для драйверов затворов SiC/GaN приборов
Радиолоцман №3-4/2024, ст.26
Введение
Мощные приборы на основе широкозонных полупроводников, такие как карбидокремниевые (SiC) MOSFET, пользуются все большей популярностью во многих современных приложениях силовой электроники, таких как электрические транспортные средства и возобновляемые источники энергии. Их чрезвычайно высокая скорость переключения помогает повысить КПД и уменьшить общие размеры и стоимость системы. Однако быстрое переключение в сочетании с высокими рабочими напряжениями и возрастающими частотами коммутации создает серьезные проблемы для систем управления затворами. Надежная гальваническая развязка, соответствие стандартам безопасности, помехоустойчивость управляющих сигналов и электромагнитные излучения — вот лишь некоторые из наиболее важных аспектов, которые необходимо учитывать разработчику. Оптимальная конструкция изолированного вспомогательного источника питания, обеспечивающего уровни напряжения и тока, необходимые для управления SiC/GaN устройством, имеет решающее значение для того, чтобы вся система драйвера затвора соответствовала многочисленным требованиям, предъявляемым современными приложениями.
Обзор и требования к управлению затворами высоковольтных SiC/GaN полевых устройств
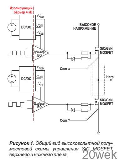
В приложениях, использующих высоковольтные SiC/GaN полупроводниковые приборы в режиме жесткого переключения, гальваническая изоляция является общим требованием, диктуемым соображениями безопасности и функциональности, и в зависимости от применения изоляция должна быть базовой или усиленной. Рабочее напряжение, материал изоляции, степень загрязнения и действующие нормативные стандарты устанавливают минимальные длины путей утечки и зазоров, а также определяют требования к напряжению изоляции, влияющему на компоненты, расположенные по другую сторону изолирующего барьера. Быстродействующая микросхема изолированного драйвера затвора (например, TI UCC21520) и трансформатор в изолированном вспомогательном источнике питания (блок DC/DC на Рисунке 1) «соединяют» этот изолирующий барьер и поэтому должны отвечать строгим требованиям безопасности и функциональности.

Новейшим SiC MOSFET требуются напряжения затвор-исток от +15 В до +20 В для полного включения и от 0 В до -5 В для надежного выключения. Для затвора нитрид- галлиевого полевого транзистора (650- вольтового) обычно достаточно только +5 В и 0 В. В некоторых случаях для выключения GaN полевого транзистора также используется небольшое отрицательное напряжение. Обратите внимание, что эти значения варьируются в зависимости от производителя. На Рисунке 1 показана полумостовая конфигурация, и в инверторной схеме для управления двигателями переменного тока киловаттной мощности обычно требуется несколько таких каскадов. Для каждого SiC/GaN полевого транзистора нужен независимый каскад драйвера затвора с собственным изолированным вспомогательным источником питания. Это не только позволяет индивидуально управлять каждым SiC/GaN прибором, но и помогает сохранить петлю тока, управляющего затвором, небольшой и локализованной к устройству, сводя к минимуму негативное влияние паразитной индуктивности петли и дрожания потенциала земли, обусловленные очень высоким значением AI/At во время переключений транзистора (Рисунки 2 и 3).

Если пренебречь этим, это может привести к неконтролируемому включению/выклю- чению MOSFET и тепловым проблемам. Некоторые SiC MOSFET имеют исток с дополнительным низкоимпедансным выводом Кельвина для пути возврата тока затвора (Рисунок 4).

Этот вывод не пропускает больших коммутируемых токов и, следовательно, благодаря меньшей паразитной индуктивности имеет меньший потенциал помех, чем вывод истока, что значительно улучшает управление затвором (например, транзистора Infineon IMZ120R045M1 1200В/52 А).
Что касается вспомогательного источника питания, его выходные конденсаторы (с минимальными значениями ESL и ESR) должны размещаться очень близко к микросхеме драйвера затвора и SiC/GaN устройству, чтобы минимизировать токовую петлю в цепи затвора и, следовательно, ее паразитную индуктивность для уменьшения сопутствующих паразитных эффектов (т. е. звона).
Требования к изолированному источнику питания драйвера затвора для SiC MOSFET
В настоящее время на рынке имеется большой выбор компактных изолированных DC/DC преобразователей мощностью 1 — 2 Вт. Для такого SiC MOSFET, как Infineon IMZ120R045M1 1200 В/52 А, оценка требуемой мощности дает менее 1 Вт на устройство (см. пример расчета #1). Однако для приложения с мощностью нагрузки более 5 кВт потребуется либо модуль на основе SiC MOSFET (например, ROHM BSM600D12P3G001 1200 В/ 600 А), либо несколько параллельно включенных дискретных SiC MOSFET (с распределением тока). В модульном решении несколько полупроводниковых кристаллов соединяются параллельно, образуя законченный SiC MOSFET. Этот метод снижает эффективное сопротивление открытого канала, но приводит к увеличению «общего заряда затвора», требуя большей мощности для питания драйвера от вспомогательного источника (пример расчета #2). Для мощности свыше 2 Вт существует лишь очень ограниченный выбор готовых изолированных модулей DC/DC преобразователей, которые, несмотря на их удобство, часто очень дороги и при этом уступают дискретным решениям по компактности и имеют КПД ниже 80%.
Мощность, которую должен обеспечить драйвер затвора, можно рассчитать по формуле:

где
PGATE — общая мощность, необходимая для управления затвором SiC устройства; PDRV — потери мощности в секции драйвера затвора (около 0.3 Вт);
QGATE — значение общего заряда затвора (из технического описания);
FSW — максимальная частота переключения; AVgate — максимальный размах напряжения на затворе от -VEE до +VDD (например, от -4 В до +15 В, т. е. 19 В).
Пример расчета #1 для транзистора Infineon IMZ120R045M11200 В/52 А:
PGATE = 0.3 Вт + (62 нКл-100 кГц-19 В) = = 0.42 Вт.
Пример расчета #2 для модуля ROHM BSM600D12P3G001 1200 В/600 А:
PGATE = 0.3 Вт + (1900 нКл-100 кГц-19 В) = = 3.91 Вт.
Выпускаемые в настоящее время модули SiC MOSFET могут иметь общий заряд затвора от нескольких сотен нК до 3000 нК. Чем выше их запирающее напряжение и номинальная мощность, тем выше емкость их затвора. При увеличении частоты переключения или мощности нагрузки (что требует большего количества включенных параллельно SiC устройств с соответствующим увеличением общего заряда затвора) можно ожидать, что для наиболее требовательных современных и будущих приложений понадобятся системы управления затвором мощностью 6 — 10 Вт.
КПД, размеры и особенно паразитная емкость связи — все это важные параметры для высокоэффективных систем на основе SiC. По мере увеличения частоты переключения и, как следствие, роста скорости нарастания импульсов, больше энергии гармоник проникает через емкостную связь между выходным каскадом преобразователя/ драйвером затвора (со стороны высокого напряжения) и низковольтной стороной управления.
Паразитная емкость (CP) между первичной и вторичной сторонами вспомогательного источника питания драйвера затвора в основном определяется межобмоточной емкостью силового трансформатора DC/DC преобразователя. Паразитная емкость 10 пФ при использовании новейших SiC MOSFET, переключающихся со скоростью нарастания AU/At до 100 кВ/мкс, порождает через изолирующий барьер пиковый ток смещения 1 А. Большой ток смещения в долгосрочной перспективе приводит к деградации изолирующего барьера, создает помехи управляющим сигналам и приводит к возникновению синфазных токов, которые являются типичным источником электромагнитных помех.

где
IP — электрический ток смещения,
CP — паразитная емкость связи.
Обычно рекомендуется поддерживать величину емкости CP во вспомогательном источнике питания ниже 10 пФ. Однако следует учитывать, что максимальная емкость, допустимая в любом приложении, зависит от скорости переключения и устойчивости используемой микросхемы драйвера затвора к синфазным помехам





