Приставки для цветомузыки
Радио №9/1966, ст.51
В последнее время в литературе было опубликовано несколько описаний различных приставок к усилителям низкой частоты, позволяющих сопровождать речь и музыку цветовыми эффектами. Но все эти конструкции обладают рядом недостатков. Один из них заключается в том, что лампы накаливания, которые используются на выходе цветомузыкальных установок, имеют неравномерный спектр светового излучения, поэтому даже при полном накале спектр лампы в области синего света значительно слабее, чем красного. С изменением накала меняется не только интенсивность излучения, но и его спектральный состав. Чтобы получить одинаковую яркость различных цветов, необходимо применять лампы разной мощности. К тому же лампы накаливания имеют сильную нелинейность зависимости между излучаемой световой мощностью и потребляемой электрической.
Второй недостаток устройств подобного типа — малая выходная мощность. Действительно, чтобы зажечь три лампы по 100 вт, требуется очень мощный усилитель и соответствующий источник питания. Причем, в случае использования усилителя переменного тока возникает необходимость применения трех мощных выходных трансформаторов.
И, наконец, третий недостаток — эффект мигания. Он заключается в том, что интенсивность излучения каждого канала, а значит и суммарная интенсивность пропорциональны громкости звука. Это приводит к очень резким колебаниям силы света, неблагоприятно действующим на зрителей.
Предлагаемая конструкция приставки для цветомузыки позволяет если не полностью устранить, то в значительной мере уменьшить указанные недостатки.
Первая проблема решается путем замены ламп накаливания лампами дневного света, спектральный состав светового излучения которых практически не зависит от интенсивности. Метод управления лампой дневного света при помощи электромагнитного поля высокой частоты (порядка 20 Мгц) неприменим из-за создаваемых радиопомех, магнитные же усилители пока мало применяются радиолюбителями. Поэтому был выбран метод управления интенсивностью свечения с помощью усилителя постоянного тока
Выходная лампа усилителя должна иметь анодный ток порядка 0,24-0,3 а. Этому требованию удовлетворяет лампа ГУ-50 или две соединенные параллельно лампы 6ПЗС.
Проблема постоянной суммарной интенсивности света может быть решена несколькими методами: а) вводится белый фоновый свет, яркость которого падает при увеличении яркости цветных источников; б) в качестве фона используется один из основных цветов, например, зеленый, которому придается доминирующее значение; в режиме молчания его интенсивность максимальна. Когда возрастает интенсивность других цветов, фоновый цвет слабеет; в) все три основных цвета (красный, зеленый, синий) в режиме молчания имеют половину максимальной интенсивности. Повышение напряжения в каком-либо участке спектра приводит к увеличению яркости соответствующего цвета и одновременному уменьшению яркости двух других, так, чтобы суммарная интенсивность света оставалась постоянной. При создании описываемой системы был выбран последний метод.
Предварительный усилитель низкой частоты и фильтры звуковых частот выполнены по обычным схемам, поэтому описания их и принципиальные схемы в данной статье не приводятся.
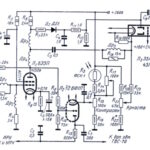
Выходная часть, схема которой приведена на рисунке, состоит из трех одинаковых каналов, в каждый из которых входит диодный детектор (Д103), дифференциальный усилитель (6Н1П), оконечный усилитель (ГУ-50) и люминесцентная лампа типа ЛДЦ-30, окрашенная в один из цветов. Выпрямители общие для всех трех каналов. Напряжение звуковой частоты с выхода фильтра подается на соответствующий детектор. Постоянная составляющая напряжения на выходе детектора, примерно равная амплитуде входного напряжения, усиливается дифференциальным усилителем (Л4, Л5 или Л6). С выходов каждого усилителя снимаются два напряжения, одно из которых увеличивается, другое уменьшается пропорционально входному напряжению, подаваемому на детектор. Эти напряжения и компенсирующее напряжение —180 в поступают на составленные из резисторов сумматоры, выходы которых присоединены к управляющим сеткам оконечных ламп ГУ-50. На каждый сумматор подаются увеличивающееся напряжение своего канала и уменьшающиеся напряжения двух других каналов


Из полученных выражений видно, что суммарная интенсивность свечения всех трех ламп IА+ Iв+ Iс= 3I0 постоянна и не зависит от входных напряжений А, В и С.
Сопротивления резисторов каждого сумматора выбираются так, чтобы рабочая точка 70 при отсутствии сигнала соответствовала середине линейного участка характеристики, выражающей зависимость яркости свечения люминесцентной лампы от потребляемой мощности, что соответствует току через лампу, равному 150 ма для ламп типа ЛДЦ-30. Напряжение смещения на управляющих сетках ГУ-50 должно быть при этом равно —30 в. Лампы ГУ-50 включены триодами с целью уменьшения их внутреннего сопротивления и предотвращения перегрева экранных сеток ламп в случае, если лампа ЛДЦ-30 по какой- либо причине не зажжется. Для надежного зажигания ламп ЛДЦ-30 кроме постоянного напряжения Н 300 в на них дополнительно подается пульсирующее напряжение с амплитудой —360 в. Напряжение накала на отрицательный электрод каждой люминесцентной лампы подается от отдельной накальной обмотки.
Постоянное напряжение 300 в для питания всей установки подается от бестрансформаторного выпрямителя, выполненного на мощных диодах Д302, включенных по мостовой схеме. Нити накала всех усилительных ламп соединены последовательно и питаются от сети через конденсатор емкостью 10 мкф.
Силовой трансформатор используется только для получения напряжения накала люминесцентных ламп и отрицательных напряжений —180 в и —360 в. Такая схема питания позволяет применить силовой трансформатор мощностью порядка 40 вт. Ввиду использования бестрансформаторного выпрямителя подключение цветомузыкальной приставки к радиоприемнику должно производиться через трансформатор низкой частоты.
При напряжении сети 127 в применяются люминесцентные лампы, рассчитанные на 127 в. В статье не указывается, какие выбираются цвета и каким частотам звукового диапазона они соответствуют, так как понятие низких, средних и высоких частот существенно зависит от звуковой программы. Большинство зрителей высказывается за общепринятое соответствие: низкие частоты — красный цвет, средние — зеленый или желтый, а высокие — синий.
Р. ТЕРЕНТЬЕВ, В. ПСУРЦЕВ
Приставка для цветомузыки, схема которой приведена на 4-й странице обложки слева, собрана на трех низкочастотных транзисторах средней мощности типа П201, П202 или П203, Сигнал звуковой частоты на базы транзисторов поступает через простейшие LС-фильтры. В результате разделения фильтрами высшие частоты звукового диапазона поступают на базу транзистора Т1 средние — T2 и низшие — Т3

В коллекторные цепи транзисторов включены лампы накаливания для карманного фонаря (3,5 в). Лампы закрыты цветными светофильтрами или окрашены цветным лаком. Для каскада высших частот лампа окрашивается в красный цвет, средних — в зеленый и низших — в синий.
Свет от ламп направляется на полупрозрачный экран из молочного стекла, расположенный на расстоянии 15 см от ламп. Размеры экрана — 15 X 15 см.
Питание приставки производится от выпрямителя, на который от приемника подается переменное напряжение накала ламп (6,3 в). На вход приставки напряжение звуковой частоты поступает со вторичной обмотки выходного трансформатора радиоприемника.
В зависимости от частоты подаваемого на вход напряжения загораются соответствующие лампы. В результате смешения трех основных цветов на экране получаются различные цветовые гаммы. Ввиду малой мощности ламп пользоваться приставкой лучше в затемненном помещении.
Катушка L1 имеет 200 витков провода ПЭЛШО 0,1, намотанных на двух сложенных вместе ферритовых кольцах 7X4X2 мм, индуктивность ее около 1,2 мги. Катушка L2 наматывается на трех таких же кольцах и содержит 200 витков того же провода, индуктивность катушки около 1,8 мгн.
Инж. В. БЕЛОУСОВ
Приставка, схема которой приведена на 4-й странице обложки справа, также выполнена на транзисторах, но для разделения частот в ней применены более простые КС-фильтры. Схема в основном аналогична опубликованной в журнале «Радио» (№ 10, 1965 г., стр. 39). Там же описан сетевой выпрямитель для питания приставки.
С целью повышения чувствительности приставки вход ее подключается к имеющимся в радиоприемнике гнездам для включения дополнительного громкоговорителя через повышающий трансформатор Tp1. При отсутствии в приемнике таких гнезд необходимо сделать выводы от концов вторичной обмотки выходного трансформатора.
Лампы накаливания автомобильного типа 12 в 3 сс позволяют получить достаточную яркость света при коллекторных токах транзисторов, не превышающих 0,25 а. На каждую лампу надевается рефлектор, отражающий свет лампы на матовое стекло, которое является передней стенкой корпуса приставки.
Все транзисторы устанавливаются на радиаторах. Транзисторы П214 могут быть заменены транзисторами П4 или П201—-203.
Трансформатор Тр1 собирается Ш-эбразном сердечнике сечением 3—4 см-. Первичная и вторичная обмотки наматываются проводом ПЭЛ 0,25 и содержат соответственно 50 и 150 витков.
Сопротивления резисторов R1 R2 и R3 подбираются при налаживании приставки так, чтобы при отсутствии сигнала нити ламп были слегка накалены.
С. СИБИРЦЕВ





