ПОВЫШЕНИЕ ЧУВСТВИТЕЛЬНОСТИ ВОЛНОМЕРА
А. ЛЕВИН, Радио №4/1966, ст.22
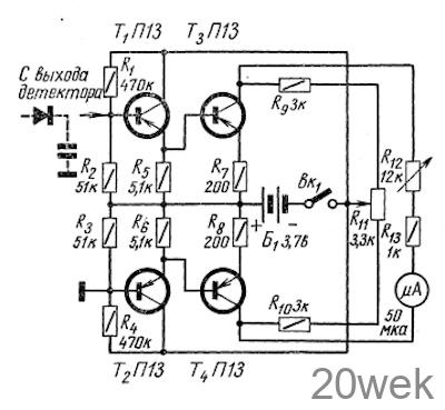
Как известно, недостатком волномера является невысокая чувствительность, что особенно сказывается при настройке транзисторных узлов и каскадов. Чувствительность волномера можно значительно повысить, если после детектора включить усилитель постоянного тока (схему см. на рис.). Усилитель собран на четырех транзисторах типа П13. Их можно заменить аналогичными по мощности р—п—р транзисторами. По соображениям максимального уменьшения дрейфа нуля выбрана симметричная схема усилителя.

Входное сопротивление усилителя около 50 ком. Коэффициент усиления примерно 30. Стрелочный индикатор резонанса подключают к выходу усилителя. Для этой цели подходит микроамперметр чувствительностью 50—100 мка и внутренним сопротивлением 500 ом — 1,5 ком. Для установки нуля служит потенциометр R11, а для регулировки чувствительности —R12. Питается усилитель от батареи для карманного фонаря. Потребляемый ток около 1 ма.





