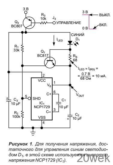
Питание синего светодиода от 3-вольтовой батареи
Sergi Sánchez, Federal Signal Vama SA, Vilassar De Dalt, Радиолоцман №3-4/2024, ст.128
При использовании синего светодиода могут возникнуть проблемы, если доступное напряжение питания не превышает прямого падения напряжения светодиода в 3 В. В этой статье показано, как управлять синим светодиодом при питании от батареи 3 В или от другого источника. Для получения напряжения, достаточного для питания синего светодиода D1, в схеме на Рисунке 1 используется инвертор напряжения IC1 — микросхема NCP1729. Транзистор Q1 служит ограничителем постоянного прямого тока светодиода.

Когда ток через светодиод и резистор RS увеличивается до уровня, обеспечивающего напряжение база-эмиттер, достаточное для включения транзистора Q1, коллектор Q1 забирает ток от делителя напряжения R1-R2, и заставляет инвертор IC1 отключиться. Инвертор напряжения перезапускается, когда падение напряжения на резисторе RS становится ниже порогового напряжения база-эмиттер, и транзистор Q1 закрывается. Притягивание базы транзистора Q2 к земле через резистор R3 включает схему.

В данном случае на светодиоде падает примерно 3.3 В при прямом токе 10 мА. В ТабТаблице 1 показано напряжение, подаваемое на светодиод — VBAT + |VOUT|, — и напряжение база- эмиттер транзистора Q1 (VBE(Q1)) для различных значений напряжения батареи VBAT.





