Классическая (правильная) ЦМУ с компрессором
Игорь Кацай, Радиолоцман №3-4/2024, ст.98
В последнее время, особенно с развитием светодиодной техники, появилось множество схем, которые дружно называются цветомузыкой (ЦМУ — цветомузыкальное устройство или установка), но на самом деле таковой не являются. В лучшем случае это просто бегущие огни с множеством всевозможных комбинаций, работа которых с музыкой вообще никак не связана. А очень редко — то же самое, только скорость переключения этих бегущих огней зависит от музыки, но это всё равно лишь бегущие огни со своим более или менее разнообразным набором комбинаций.
Настоящая же ЦМУ задумывалась гораздо раньше (ещё Скрябиным) как некое устройство, способное сопоставить звуковой тон (частоту звука, ведь каждому инструменту или голосу соответствует своя звуковая частота) со своим определённым цветом. Такое цветовое сопровождение музыки интуитивно воспринимается гораздо лучше; здесь исключён вариант повторяемости и привыкания. И выглядит это гораздо красочнее. Это так называемая классическая ЦМУ с частотным разделением каналов. Собственно, с этого в 70-80-е годы и началось массовое применение различных ЦМУ.
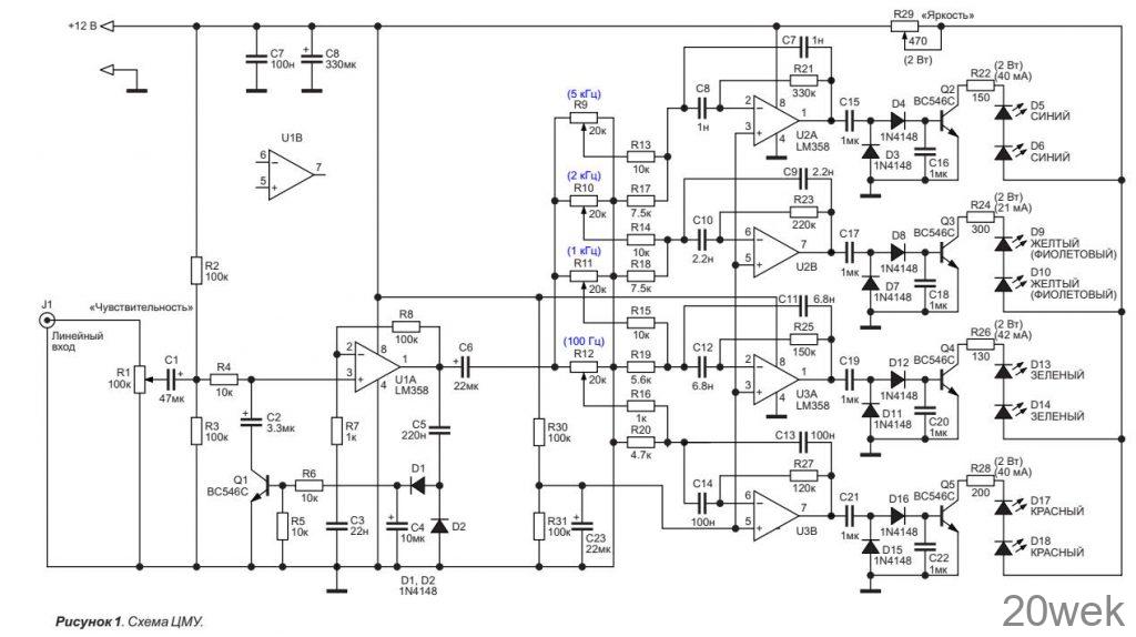
На Рисунке 1 представлена одна из подобных схем, выполненная на современной элементной базе.

Предлагаемая схема снабжена компрессором (U1A и Q1), работающим в очень широком диапазоне входных сигналов. И практически нет необходимости пользоваться регулятором «Чувствительность» (R1) в пределах 80…90 % всего диапазона уровня входного сигнала. Достаточно просто один раз выставить регулятор в среднее положение. На вход при этом можно подавать сигнал с «линейного» выхода звуковой аппаратуры или, например, с выхода звуковой карты для наушников и других источников, что сейчас распространено гораздо больше. Как видно на схеме, из трех сдвоенных ОУ половина одного (U1B) не используется. Её конечно, можно использовать для усиления сигнала микрофона, как показано на Рисунке 2, и тем самым избавится от необходимости соединительных проводов.

Но делать этого не советую, так как обычные (телефонные) электретные микрофоны, которые используются для этого чаще всего, почти не усиливают низкие частоты, и мы лишимся части «динамики» в цветовой палитре. А использование хорошего динамического микрофона вызывает некоторые конструктивные сложности и ведёт к удорожанию устройства во много раз.
Лично я считаю, что оптимальным количеством цветов для классической ЦМУ является четыре: красный — для НЧ, зелёный — для нижнего регистра СЧ, жёлтый (или фиолетовый) — для верхнего регистра СЧ, синий — для ВЧ. Поэтому после усилителя-компрессора сигнал поступает на 4-полосный полосовой фильтр второго порядка на ОУ U2 и U3, который хорошо разделяет частоты. Элементы частотозадающих цепочек выбраны так, чтобы полосы не перекрывались. Визуально это красивее. Средние частоты разделения — 100 Гц, 1 кГц, 2 кГц и 5 кГц. А полосы выглядят так: 50…125 Гц, 0.5…1.5 кГц, 1.5…2.5 кГц, 3.. .7 кГц. Для настройки и проверки использовался генератор звуковых частот. Такое разделение, на мой взгляд, визуально наиболее привлекательно для любой музыки. Те, кто захочет добавить дополнительные каналы или перестроить фильтры на другие частоты, могут воспользоваться ссылкой на онлайн- калькулятор расчёта данных фильтров [1], так как это гораздо быстрее, чем делать вручную. И ищем там «Калькулятор расчёта активного полосового фильтра 2-го порядка».
Если вы всё же решили добавить в схему электретный микрофон согласно Рисунку 2, то надо поднять среднюю частоту полосы НЧ хотя бы до 350.500 Гц. Для этого необходимо уменьшить ёмкости C13 и C14 в 4.5 раз и так же увеличить сопротивление R16.
Потенциометрами R9.R12 устанавливается желаемая цветовая «палитра». Их можно вывести на лицевую панель, но можно и оставить на плате, так как лично я только один раз их настроил и больше не трогал. А R1 лучше всё же установить на лицевой панели. Кроме того, в качестве R1 я использовал потенциометр с выключателем, подающим питание на схему (в схеме не отражено).
После фильтров установлены детекторы и усилители на транзисторах.
Я делал эту ЦМУ для скромного домашнего использования, с яркостью свечения вполне достаточной, по моему мнению, для комнаты, поэтому использовал всего четыре пары одноваттных китайских светодиодов (красного, зелёного, жёлтого и синего цветов), к тому же работающих далеко не в полную силу. Но, несмотря на это, в последствии пришлось даже немного уменьшить яркость, для чего в схему был введён регулятор общей яркости R29. Он обязательно должен быть мощностью не менее 1 Вт. (Лучше — 2 Вт). Так как яркость свечения светодиодов разного цвета при протекании одинакового тока тоже разная, ограничительные резисторы R22, R24, R26 и R28 были подобраны так, чтобы обеспечить одинаковую яркость свечения всех цветов. Поэтому их номиналы отличаются. Эти резисторы тоже должны быть мощностью 2 Вт.
Все остальные резисторы могут быть по 0.25 или по 0.125 Вт. А конденсаторы надо использовать на напряжение не менее 16 В. В качестве ОУ можно использовать любые подходящие операционные усилители, имеющиеся в наличии, например NJM4558, 4565, 4580, NE5532 и др. Я использовал LM358, так как они дешевы, надёжны и их запас у меня велик. Транзисторы желательно использовать указанные в схеме (BC546C, именно с суффиксом «C», поскольку только они имеют высокий коэффициент усиления по току и достаточную мощность, чтобы почти не греться при таком включении). Но
при желании их можно заменить другими с аналогичными параметрами. Хотя светодиоды при токах, указанных в схеме, практически не нагреваются, я посадил их тепловые подложки через термопасту на фольгу печатной платы. Яркость светодиодов можно при желании ещё повысить, уменьшив (пересчитав) сопротивления токоограничительных резисторов согласно допустимым токам светодиодов. В этом случае необходимо будет также заменить транзисторы Q2…Q5 более мощными, например, составными BDX43, BDX53 или КТ972, установив их на радиаторы.
Для тех, кому нужна ещё более высокая мощность (яркость) света, предлагаю доработать схему согласно Рисунку 3

Двухваттные резисторы R22, R24, R26 и R28 заменяются маломощными номиналом по 390…510 Ом, а вместо светодиодов подключаются мощные оптосимисторы («твердотельные реле» с оптической развязкой), которые могут управлять нагрузкой до нескольких киловатт.

Монтаж я выполнил на макетной плате, используя те детали, которые попались под руку, в чём вы можете убедиться, взглянув на Рисунок 4. Однако даже в таком исполнении эта ЦМУ радует своей работой уже много лет.





