Кадровая развертка на транзисторах
Е. МИХАЙЛОВ, Радио №9/1966, ст.24
Известно, что для получения линейной кадровой развертки на экране кинескопов со спрямленной поверхностью экрана (47ЛК1Б, 47ЛК2Б, 59ЛК1Б) нужно иметь отклоняющий ток S-образной формы. Обычно такую форму тока получают, применяя корректирующие RС-цепи, но характеристика этих цепей несимметрично, и они заметно ослабляют управляющее напряжение, которое подается на выходной каскад развертки.
По данным испытаний узлов кадровой развертки, построенных па полупроводниковых приборах с применением корректирующих RС-цепей, начальная нелинейность изображения составляет 8—9% и при изменении внешней температуры от +5 до +50° С возрастает.
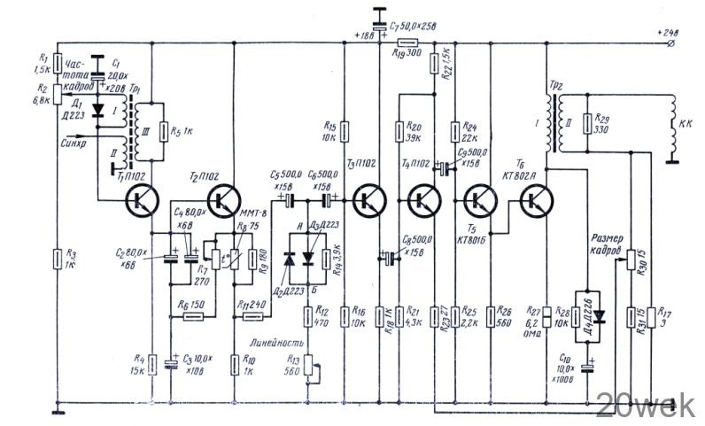
Стабильность вертикального размера изображения в этом же интервале температур колеблется от 6% до 8%. В узле кадровой развертки, схема которого приведена на рисунке, напряжение, необходимое для получения S-образного отклоняющего тока, формируется устройством па полупроводниковых диодах, Для нормальной работы этого устройства достаточно подвести к нему входное напряжение величиной 2—3 в. Устройство имеет выходное сопротивление порядка 1—2 ком. Начальная нелинейность изображения по вертикали в транзисторном телевизоре с узлом кадровой развертки по приведенной схеме составляет 2—3% и в интервале внешних температур —30 +70оС колеблется от 2% до 5%, а нестабильность размера но вертикали не превышает 1-2%.

Узел кадровой развертки используется в телевизорах, где должны быть установлены кинескопы с углом отклонения луча 110°. Задающий блокинг-генератор узла собран па транзисторе П102 (Т2) но схеме с коллекторно-базовой связью. Разрядная цепь включена в цепь эмиттера транзистора.
Синхронизирующие импульсы подаются на дополнительную обмотку (II) трансформатора Тр1.
Эмиттерный повторитель на транзисторе П102 (Т2) служит для линеаризации пилообразного напряжения посредством интегрирования в цепи R6R7С3 выходного пилообразного yапряжения эмиттерного повторителя и последующего сложения проинтегрированного напряжения с пилообразным напряжением, вырабатываемым блокинг-генератором. В цепь эмиттера Т2 включен терморезистор для поддержания постоянной амплитуды па входе устройства для формирования S-образного напряжения при изменении емкости конденсаторов C2— С4 от температуры.
С выхода эмиттерного повторителя пилообразное напряжение, имеющее высокую линейность, подается па устройство для формирования S-образного напряжения. Устройство работает следующим образом. При подаче па его вход отрицательной полуволны пилообразного напряжения диод Д2 начинает про-водить ток. Результирующая величина сопротивления между точками A—Б уменьшается, вследствие чего уменьшается скорость изменения выходного напряжения и оно будет нелинейным во времени. В течение положительной полуволны входного пилообразного напряжения диод Д2 запрется, а диод Дз откроется, дальнейший процесс будет протекать аналогично описанному. Путем подбора сопротивлений R11-R14 можно получить на экране любого из выпускаемых кинескопов линейность изображения по вертикали порядка 2—3%.
Напряжение S-образной формы подается на промежуточный усилитель на транзисторе П102 (Т4) через эмиттерный повторитель на таком же транзисторе (Т3). Эмиттерный повторитель уменьшает влияние изменения величины входного сопротивления транзистора Т4 на линейность и амплитуду напряжения на выходе устройства, формирующего S-образное напряжение. Промежуточный усилительный каскад собран по схеме с общим эмиттером. Напряжение отрицательной обратной связи подается на эмиттер транзистора с потенциометра R30, включенного последовательно с отклоняющими катушками. Этот потенциометр служит регулятором размера кадров. Между промежуточным усилителем и выходным каскадом установлен эмиттерный повторитель на транзисторе КТ801Б (T5), который устраняет шунтирование нагрузки промежуточного усилителя небольшим входным сопротивлением выходного транзистора Выходной каскад выполнен на транзисторе КТ802А (T6) по трансформаторной схеме, что позволяет применить стандартную отклоняющую систему ОС-110-А от лампового телевизора. Выходной транзистор T6 помещен в радиатор размерами 20X70X70 мм.
При работе узла кадровой развертки в более легком температурном режиме (от +5 до +50° С) примененные в нем транзисторы можно заменить: П102 на П16, КТ801Б на П26, КТ802А на П215. Так как заменяющие транзисторы — типа р-п-р, необходимо соответственно изменить подключение полюсов источника питания на обратное.
Данные трансформаторов узла перечислены в таблице. Описываемая кадровая развертка при питании от источника напряжением 24 в потребляет мощность около 7 вт






