Двухканальная приставка к осциллографу
Михаил Шустов, Радиолоцман №3-4/2024, ст.64
Представлена схема приставки к одноканальному осциллографу, позволяющая одновременно наблюдать на его экране сразу два процесса. Устройство содержит генератор прямоугольных импульсов, при помощи которых с использованием аналоговых коммутаторов переключаются входные каналы
Зачастую при наладке различной сложнотехнической аппаратуры необходимо визуальное наблюдение электрических процессов в двух точках настраиваемого устройства, однако далеко не все бюджетные осциллографы имеют два входа. На Рисунке 1 представлена схема устройства, позволяющего одновременно наблюдать два электрических процесса на экране одноканального осциллографа.

Приставка, Рисунок 1, содержит генератор тактовых импульсов на элементах «НЕ» микросхемы DD1 CD40106. Частота работы генератора задается цепочкой R3C3 и близка к 1 МГц. Противофазные сигналы с выходов генератора импульсов DD1.1 и инвертора DD1.2 подаются на управляющие ключи электронных переключателей — аналоговых коммутаторов DA1.1-DA1.4 микросхемы CD4066. Сигналы, поступающие со входов каналов А и В, поочередно подключаются к входу OY осциллографа. Переключатель SA1 предназначен для переключения входа осциллографа на канал A или B, либо для совместного наблюдения сигналов каналов A+B.
Приставка питается от биполярного источника постоянного напряжения ±2.5…7.5 В. Внешний вид сигналов, наблюдаемых на экране осциллографа при коммутации переключателя SA1, показан на Рисунке 2. Сигналы имеют высокочастотное заполнение, обусловленное использованием генератора тактовых импульсов, коммутирующего каналы А и B.

В качестве переключателя SA1 предпочтительнее использовать кнопочные переключатели типа П2К с зависимой фиксацией положения.
Особенностью приставки является то, что одновременно наблюдать можно сигналы только близкой амплитуды и частоты. Следует учитывать, что при использовании приставки параметры осциллографа меняются в сторону снижения входного сопротивления и повышения входной емкости. Наблюдаемая амплитуда регистрируемых сигналов также будет занижена. Частота следования анализируемых сигналов должна быть не менее чем на порядок ниже частоты генератора тактовых импульсов.

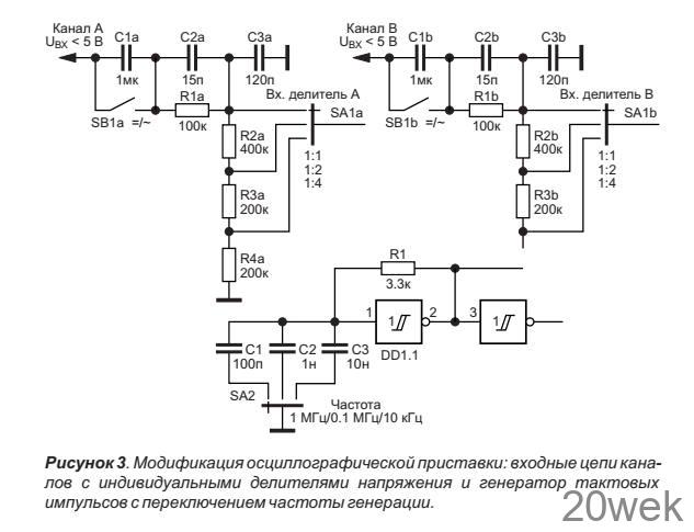
На Рисунке 3 показана модификация приставки — использование раздельных для каналов A и B входных делителей напряжения, кнопок SB1a и SB1b «=/~», а также ступенчатого переключателя SA2 частоты генератора тактовых импульсов.
При эксплуатации модифицированной приставки следует учитывать, что резисторы R1 и R2, Рисунок 1, при их коммутации шунтируют входные делители напряжения, что сказывается на амплитуде регистрируемых сигналов. Минимизировать влияние этих резисторов на работу входных делителей можно за счет отключения аналоговых ключей DA1.3 и DA1.4, Рисунок 1.
Возможный внешний вид осциллографической приставки показан на Рисунке 4.

