Бытовой датчик утечки метана
Александр Корнев, Радиолоцман №3-4/2024, ст. 60
Окружающая нас воздушная среда может содержать не только источник жизни — кислород, но и опасные вещества в виде взрывоопасных и токсичных газов. Газовые анализаторы (детекторы) являются приборами нашей безопасности и предназначены для обнаружения превышения допустимых уровней концентрации таких газов в окружающей нас среде. Поэтому постоянный контроль концентрации опасных для человека газов в воздухе жилых и рабочих помещений на сегодняшний день является наиболее эффективным средством предупреждения отравления токсичным газом и предупреждения возгорания паров горючих газов.
Одним из взрывоопасных газов является природный газ, который широко применяется в качестве дешевого горючего топлива в жилых частных и многоквартирных домах для отопления, подогрева воды и приготовления пищи. Как известно, основную часть на концентрацию метана в воздухе. Концентрационный предел распространения пламени для метана в смеси с воздухом в объемных процентах составляет: нижний — 5 об.%, верхний — 15 об.% (для многих стран Европы нижний предел составляет 4.4 об.%). Нижний концентрационный предел распространения пламени (НКПР) или нижний порог взрываемости (НПВ) — это минимальная концентрация горючего вещества (газа, паров горючей жидкости) в однородной смеси с окислителем (воздух, кислород и др.), при котором возможно распространение пламени по смеси на любое расстояние от источника зажигания (открытое внешнее пламя, искровой разряд и др.). Согласно нормативным документам, безопасный предел концентрации метана в воздухе закрытых жилых и производственных помещений должен быть не более 1.05 об.%.
Наиболее выгодным решением для контроля утечек горючих паров и газов благодаря простоте своей конструкции являются полупроводниковые и термокаталитические датчики пеллисторного типа. Обычно полупроводниковые датчики используются лишь для сигнализации превышения уровня концентрации метана в воздухе, но если необходимо еще и измерить этот уровень, то в этом случае применяются двухпеллисторные термокаталитические датчики.

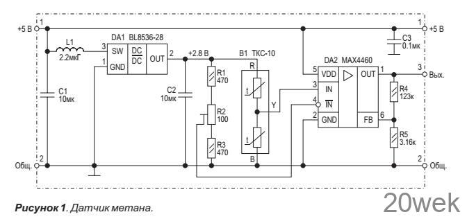
На Рисунке 1 изображена схема датчика метана с применением двухпеллисторного термокаталитического сенсора ТКС-10 (В1). Предел измерения сенсора 0 — 3 об.%. (для справки: об.% — это объёмный процент, то есть процент объема определенного газа в воздухе. Например, 5 об.% метана означает, что объем метана в воздухе составляет 5%). Чувствительность сенсора — 25 мВ/об.%. В двухпеллисторных сенсорах пеллисторы включены по схеме обычного резистивного делителя. При отсутствии метана в воздухе сопротивления активного и пассивного пел- листоров равны между собой, следовательно, выходное напряжение делителя в этом случае будет равно половине напряжения питания датчика. С увеличением концентрации метана уменьшается сопротивление активного пеллистора, а это значит, что выходное напряжение делителя будет увеличиваться, то есть

причем, зависимость выходного напряжения от концентрации газа имеет линейный характер. Включив такой датчик в измерительный мост Уитстона, посредством дифференциального (разностного) или инструментального усилителя можно легко измерить напряжение Ди, величине которого будет соответствовать уровень концентрации газа. В схеме для измерения Ди применяется инструментальный усилитель MAX4460 (DA2) с коэффициентом усиления КУ = 40. Коэффициент усиления рассчитывается по формуле

После усиления чувствительность сенсора составит 1000 мВ/об.%. Питание датчика +2.8 В обеспечивает DC/DC преобразователь BL8536-28 (DA1).
В схеме датчика метана используются керамические конденсаторы. Резисторы R4, R5 должны иметь допуск по номиналу не более 1%, остальные с допуском ±5%. Для баланса моста в отсутствие метана используется многооборотный подстроечный резистор R2.

На Рисунке 2 изображена схема измерителя уровня концентрации метана, основанная на описанном выше датчике метана. Такой измеритель, можно сказать тестер, удобно использовать для периодического контроля (что крайне необходимо делать) газового оборудования — АГВ, газовых колонок, вентилей, трубопроводов подачи газа и прочего оборудования на предмет утечки метана, а так же для проверки вновь установленного газового оборудования. В схеме для измерения уровня газа используется, хотя и не очень дешёвый (около 1000 рублей), но удобный в применении цифровой милливольтметр DMS-20PC-2-BS (DA3), изготовленный в виде микросхемы для монтажа на печатную плату. Можно применить и самодельный милливольтметр, как на микропроцессорах, так и на дискретных элементах, схем которых достаточно много можно найти в Интернете. Питание прибора осуществляется от двух пальчиковых батареек. Напряжение +5 В для питания тестера в целом формирует повышающий DC/DC преобразователь BL8531LA50 (DA2). Детектор напряжения BL8506-25C (DA1) следит за разрядом батареи до 2.5 В. Светодиод HL1 — индикатор разряда батареи.
Датчик метана (Рисунок 1) также можно использовать в устройстве автоматики для аварийного отключения подачи газа, включения системы проветривания помещения, включения сигнала тревоги и передачи сигнала тревоги владельцу помещения по GSM каналу.

Схема такого устройства изображена на Рисунке 3. Алгоритм работы схемы автоматики следующий. При превышении допустимого или выбранного уровня концентрации метана на выходе компаратора DA1 (TLV3201) появляется высокий логический уровень. Уровень порога срабатывания компаратора задаётся резистивным делителем R1, R2. В нашем случае он равен 1.5 В, что соответствует 1.5 об.%. По фронту выходного уровня компаратора
дифференцирующей цепочкой C2, R3 формируется короткий положительный импульс для запуска одновибратора DA3 (ICM7242). Выходной импульс одновибратора открывает ключ VT2 (IRML6402), через который подаётся напряжение на запирающий электромагнитный клапан VG1 (GV-80) и, соответственно, подача газа прекращается. Для надёжного срабатывания клапана длительность импульса на выходе одновибратора должна быть не менее 1 секунды. Длительность импульса рассчитывается по формуле:
Тимп = 128 R4 • C4.
Кроме того, посредством оптрона VU1 (CPC1004N) происходит замыкание контакта кнопки одной из цифр на «стареньком» кнопочном мобильном телефоне, для которой при помощи меню телефона предварительно назначена функция быстрого набора номера телефона владельца квартиры. Для активации телефона необходимо открыть меню телефонного аппарата, выбрать настройки вызова одной кнопкой и зафиксировать мобильный номер, на который будет поступать DTMF сигнал тревоги.
Также выходной импульс компаратора открывает ключ на транзисторе VT1 (BS170), через который подключаются звуковой сигнализатор BA1 (HCM1205X) и оптрон VU2. Этот оптрон применяется в управлении фрамужным открывателем окна или вытяжным вентилятором для проветривания помещения.
Эпюры напряжений в контрольных точках, поясняющие работу схемы автоматики, показаны на Рисунке 4.

Важно отметить, что сетевой адаптер питания устройства автоматики желательно подключить к источнику бесперебойного питания.
В схеме автоматики используются керамические конденсаторы. Резисторы R1, R2 с допуском по номиналу не более 1%, остальные — с допуском ±5%.





