ОПРЕДЕЛЕНИЕ КОРОТКОЗАМКНУТЫХ ВИТКОВ В ОБМОТКАХТРАНСФОРМАТОРОВ И ДРОССЕЛЕЙ
А. КРИВОНОС Радио №4/1968 ст.56
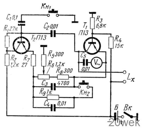
Описываемый с. Первый каскад генератора собран по схеме с общей базой, а второй — с общим коллектором.

При испытании трансформаторов или дросселей нажимают кнопку Hnt. При этом между базой транзистора Т2 и корпусом прибора включается конденсатор Сх. Конденсаторы Ci и Со образуют делитель напряжения, резко уменьшающий связь между каскадами, поэтому короткозамкнутый виток в испытуемой катушке вызывает срыв колебаний. Если в обмотке трансформатора нет короткозамкнутых витков, то показания индикатора могут увеличиться или незначительно уменьшиться. Следует различать испытания катушек весьма малой, малой и большой индуктивности. К первым относятся катушки с ферритовыми сердечниками, индуктивность которых от 3 до 15 мгн; ко вторым — от 15 мгн до 50 мгн и к третьим — выше 50 мгн. Эти условные диапазоны индуктивности для катушек со стальными или пермаллоевыми сердечниками совершенно иные. Весьма малыми индуктивностями здесь считаются 0,6— 1,5 гн, малыми — 1,5—3 гн, а большими — свыше 3 гн.
Например, весьма малые индуктивности первого типа имеют строчные и кадровые катушки ОС-70°, ОС-1Ю°А, (каждая катушка проверяется отдельно), РРС-70°, дополнительные обмотки на ТВС-700 и ТВС-1100. К катушкам с малой индуктивностью второй группы относятся сетевые обмотки силовых трансформаторов (на 220 в), дроссели фильтра питания до 3 гн, часть анодной обмотки между 5 и 6 выводами в ТВС-700 и пр. С уменьшением индуктивности проверяемой катушки амплитуда колебаний уменьшается, а при очень малых индуктивностях генерация может не возникнуть. Передвинув ползунок потенциометра R6 в крайнее левое (по схеме) положение, можно уменьшить глубину отрицательной обратной связи и увеличить тем самым напряжение между эмиттером и коллектором транзистора То. Эта мера восстанавливает генерацию при испытании малых индуктивностей.
Если испытывают катушки весьма малой индуктивности, то дополнительно необходимо увеличить глубину положительной обратной связи. Это достигается нажатием кнопки Hu., (резистор и конденсатор С4 включаются параллельно потенциометру R6). При испытании катушек с большой индуктивностью, подвижной контакт потенциометра R6 следует установить в крайнее правое (по схеме) положение. Кнопка Кн2, как и при испытании малых индуктивностей, не нажата.
Прибор собран в футляре от карманного транзисторного приемника. Кнопки Кн1 и Кн2 укреплены на крышке футляра. Детали прибора размещены на текстолитовой плате размерами 55X55 мм. Монтаж выполнен печатным способом.
Испытуемая деталь соединяется с прибором с помощью гибких проводов длиной 20 см, на концах которых находятся зажимы типа «крокодил».
Индикатором генерации служит прибор Ц-430/1 в режиме измерения переменного тока.
При испытаниях катушек индуктивности нужно стараться, чтобы стрелка прибора находилась примерно в середине шкалы. Питается прибор от батареи «Крона» или другого источника напряжением 7—9 в





