Модернизация схемы одновибратора на таймере NE555
Борис Соколов, Радиолоцман №1-2/2024, ст.74
Таймерами называются микросхемы для точного задания временных интервалов. Микросхемы аналоговых таймеров из серии 555 довольно популярны благодаря своей универсальности. Ждущий мультивибратор или одновибратор широко применяется в радиоаппаратуре [1]. Автору статьи удалось улучшить и модернизировать узел запуска схемы одновибратора на таймере NE555.
Упрощенная схема модуля запуска одновибратора на таймере NE555 приведена на Рисунке 1. Схема находится в устойчивом состоянии, и выходной импульс формируется только тогда, когда приходит запускающий сигнал. Длительность формируемого таймером интервала времени определяется током заряда внешнего времязадающего конденсатора Ст. Ток заряда CT, в свою очередь, определяется сопротивлением внешнего времязадающего резистора RT. Формируемый таймером временной интервал T пропорционален постоянной времени RTCT.

В исходном состоянии на выходе 3 таймера DA1 будет низкий уровень напряжения. В этом устойчивом состоянии схема может находиться сколь угодно долго. При появлении запускающего импульса по отрицательному фронту на входе 2 таймера (при нажатии кнопки SB1 «Пуск») произойдет заряд конденсатора CT по экспоненте через резистор RT — на выходе 3 таймера будет высокий уровень напряжения.
C выхода 3 таймера этот положительный импульс поступает на базу транзистора VT1, работающего в ключевом режиме, который открывается и подключает реле К1 к входу стабилизированного напряжения +12 В. Контакты реле К1.1 замыкаются, и стабилизированное напряжение +12 В теперь поступает на выход в течение времени T = 1 с. О подаче напряжения +12 В на выход сигнализирует светодиод HL1 «Пуск». Как только напряжение на CT достигнет уровня 2/3 от UПИТ, верхний компаратор таймера срабатывает и обнуляет триггер, а его внутренний разрядный транзистор через вывод 7 подключается к конденсатору CT, чтобы его разрядить. На выходе 3 таймера будет уже низкий уровень напряжения.
При таком включении микросхемы DA1 всякий раз, когда запускающий импульс подается на вход 2, на выходе 3 формируется одиночный положительный импульс. Длительность этого выходного импульса определяется по формуле: T = 1.1-RT-CT. Так на Рисунке 1 при RT = 1 МОм и Ст = 1 мкФ длительность выходного импульса будет составлять T = 1 с.
Для регулировки длительности выходного импульса обычно используют RT — переменный или подстроечный резистор, а CT — конденсатор постоянной емкости остается, как правило, неизменным. Для реализации большой задержки в схеме на Рисунке 1 нужно использовать конденсатор CT значительной емкости (более 22 мкФ), который подключается непосредственно к выводу 7 цепи разряда DA1. При этом ток разряда конденсатора CT может превысить значение, допустимое для внутреннего разрядного транзистора таймера, который просто может перегреться и выйти из строя. Это надо помнить.
В процессе эксплуатации модуля запуска на Рисунке 1 проявились некоторые схемные замечания:
- Оказался мал диапазон длительности выходного импульса таймера: для увеличения длительности выходного импульса Т необходимо увеличивать значения RT и CT, где имеются свои ограничения;
- Наличие дребезга контактов реле К1 при включении: в конечном итоге происходит «залипание» контактов реле К1 и выход его из строя;
- Неудобство установки заданной длительности выходного импульса таймера с помощью переменного или подстроечного резистора RT;

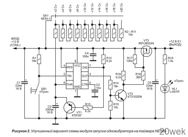
На Рисунке 2 приведен улучшенный вариант схемы запуска одновибратора на таймере NE555, где использованы новые схемные решения:
- Удалось увеличить длительность выходного импульса до 20 секунд и более за счет увеличения емкости времязадающего конденсатора С2, в качестве которого лучше выбрать танталовый;
- Введена дискретная регулировка длительности выходного импульса Т с помощью переключателя SA1 на 10 положений и последовательным соединением резисторов R2-R11 с шагом 10%;
- Применение более мощного внешнего разрядного транзистора VT1 с максимальным током 3 А, напряжением 100 В и частотой 3 МГц;
- Бесконтактная подача напряжения +12 В (СТАБ.) от стабилизированного источника питания (СИП) [2] через p-канальный полевой транзистор VT3 с сопротивлением открытого канала не более 0.175 Ом при токе до 11 А и напряжением 55 В (сток- исток) на выход +12 В Е1;
В схему на Рисунке 2 добавлен мощный разрядный транзисторный ключ VT1, позволяющий емкость С2 увеличить во много раз в зависимости от необходимой величины длительности выходного импульса, а открытый коллектор внутреннего разрядного транзистора (вывод 7) через резистор R12 соединен с шиной +12 В. Теперь он только управляет коммутацией основного мощного разрядного ключа VT1.
Для удобства пользователя вместо время- задающего резистора введена дискретная регулировка длительности выходного импульса с шагом Т = 2 с переключателем SA1 на 10 положений с последовательным соединением резисторов R2-R11 одинакового номинала R = 10 кОм. Для каждого из 10 положений переключателя рядом на схеме указана длительность выходного импульса Т. Диапазон формируемых выходных импульсов можно рассчитать по формулам ТМИН = 1.1-R2-C2 и Тмах = 1.1-(10-R2)-C2. При не нажатой кнопке SB1 «Пуск» на выходе 3 таймера DA1 будет низкий уровень напряжения, и работающий в ключевом режиме транзистор VT2, подключенный к этому выходу, будет закрыт. Транзисторный ключ VT2 управляет состоянием «ВКЛ-ОТКЛ» р-канального полевого транзистора VT3, который осуществляет бесконтактную коммутацию напряжения от СИП +12 В на выход +12 В Е1. Высокое значение сопротивления резистора R17 в цепи стока VT3 здесь оправдано, так как ток в цепи затвора р-канального МОП- вентиля VT3 не течет.
Также и на выходе 7 таймера будет низкий уровень напряжения, поскольку коллектор внутреннего разрядного транзистора таймера здесь подключен через резистор R12 к +12 В. Более мощный транзисторный ключ VT1 в это время подключается параллельно конденсатору С2, и происходит его быстрый разряд. Так как р-канальный полевой транзистор VT3 в это время закрыт, светодиодный индикатор HL1 не светится — на выходе отсутствует напряжение +12 В Е1.
При кратковременном нажатии на кнопку SB1 «Пуск» и при выбранном предварительно положении переключателя SA1 на выходе 7 таймера уже будет положительный импульс, разрядный транзистор VT1 при этом закроется, и произойдет заряд конденсатора С2 по экспоненте до напряжения 2/3 от иПИТ. На выходе 3 таймера будет положительный импульс, который теперь открывает транзисторный ключ VT2, управляющий коммутацией p-канального полевого транзистора VT3 — он включается. О подаче напряжения +12 В на выход сигнализирует светодиод HL1 «Пуск».
Когда заканчивается заряд конденсатора С2 до напряжения 2/3 от иПИТ, верхний компаратор таймера DA1 срабатывает и обнуляет триггер; на выходе 7 будет низкий уровень напряжения. Мощный внешний разрядный ключ VT1 теперь будет подключен к конденсатору С2, и произойдет его быстрый разряд.
При таком включении таймера всякий раз, когда отрицательный фронт запускающего импульса подается на вход 2, на выходе 3 и на выходе 7 таймера формируются одиночные положительные импульсы. Транзисторный ключ VT1 закрыт, происходит заряд С2 до напряжения 2/3 от UПИТ. При формировании длительных временных интервалов при работе одновибратора в аппаратуре с высоким уровнем помех необходимо шунтировать вывод 5 конденсатором С3 емкостью 0.01 мкФ. Конденсаторы С1, С4 и С5 обеспечивают более надежную работу модуля запуска одновибратора, подавляя импульсные помехи и наводки.

На Рисунке 3 показан стенд для запуска одновибратора от стабилизированного источника питания СИП +12 В. Данный вариант схемы одновибратора собран на макетной плате с размерами 40 * 35 мм.
Вывод: при настройке на стенде улучшенного варианта одновибратора на таймере NE555 модуль запуска показал стабильную работу, выдавая положительные импульсы одинаковой длительности даже при разных напряжениях питания +5 В, +9 В, + 12 В и +15 В. рЛ
Литература
- Шелестов И.П. Особенности применения аналоговых интегральных таймеров — Радиолюбителям: полезные схемы, книга №5, 2003 г., стр.108-134.
- Соколов Б.В. Двуполярный стабилизированный источник питания — Радио, № 6, 2023 г., стр. 36-37.





