Электронный стетоскоп
Александр Корнев, Радиолоцман №1-2/2024, ст.103
Зпектронный стетоскоп — специальное устройство для измерения различных звуков, в основном контактным путём, имеющие множество сфер применения. Может использоваться в медицинской диагностике для выслушивания звуков, исходящих от сердца, сосудов, лёгких, бронхов, кишечника и других органов. Может также применяться и в немедицинской сфере, например, для диагностики работы различных механизмов, фиксации ударов и вибраций, да и во многих других приложениях, где требуется контактное измерение звуков.

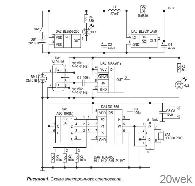
Схема электронного стетоскопа изображена на Рисунке 1. Основой прибора служит контактный микрофон СМ-01В (ВМ1), имеющий высокую чувствительность и низкий уровень шума. Контактные микрофоны улавливают звук не из воздуха, а фокусируются на вибрациях, исходящих от физических объектов, то есть контактный микрофон можно прикрепить к объекту и записывать его физические вибрации, а не звуковые волны, которые он создает в окружающем воздухе. Истоковый повторитель DA1 (ALD1116) с входным сопротивлением 1014 Ом согласует выходное сопротивление микрофона с входным сопротивлением предварительного микрофонного усилителя DA3 (MAX9812). Коэффициент усиления микрофонного усилителя фиксированный и равен 20 ± 1 дБ. Уровень выходного сигнала микрофонного усилителя устанавливается цифровым потенциометром DA4 (DS1866) с логарифмической характеристикой изменения сопротивления. Двоичный код управления ослаблением сигнала цифрового потенциометра формируется на входах Р0 — Р2 кодирующим двоичным переключателем SA1 (A6C-10R). Диапазон ослабления сигнала составляет 0 — 35 дБ с шагом 5 дБ. Далее выходной сигнал микрофонного усилителя подаётся на вход оконечного усилителя DA6 (TDA7050), нагрузкой которого являются наушники HD 300 PRO с сопротивлением 64 Ом. На такой нагрузке максимальная мощность оконечного усилителя составляет 50 мВт.
Питается стетоскоп от двух пальчиковых батареек (GB1). Питание прибора в целом +5 В обеспечивает повышающий DC/DC преобразователь DA5 (BL8531LA50). За разрядом батареи следит детектор напряжения DA2 (BL8506-25C) с порогом срабатывания 2.5 В. Светодиод HL1 — индикатор разряда батареи до 2.5 В. Светодиод HL2 — индикатор подачи питания. В приборе применяются танталовые оксидные конденсаторы и керамические. Резисторы обычные с допуском по номиналу ±5%. Наладка прибора не требуется.





