Драйверы мощных светодиодов без внешних силовых ключей
Alfredo H Saab, Steve Logan, Радиолоцман №3-4/2024, ст. 92
Поскольку последние поколения светодиодов достигли высоких уровней мощности и эффективности, сфера использования этих устройств расширилась и включает фонари, автомобильные приложения и окружающее освещение, долгое время являвшееся исключительной областью применения ламп накаливания и люминесцентных ламп. Лучшим способом питания светодиодов является источник тока. Поскольку большинство источников энергии, включая аккумуляторы, генераторы и промышленные сети, являются источниками напряжения, а не тока, светодиоды требуют установки электронной схемы между ними и источником питания. Эта схема может быть совсем простой и состоять из единственного последовательного резистора, но лучшим выбором, учитывая КПД и другие факторы, является высокоэффективный источник тока, питаемый напряжением. Для светодиодов с током более 0.35 А лучшим выбором обычно является индуктивный импульсный регулятор.
В этой стать представлено несколько схем на основе микросхем импульсных стабилизаторов, основными целевыми характеристиками которых являются высокий КПД и миниатюрность. Разработчики схем достигают этих целей, минимизируя использование крупных компонентов, таких как внешние силовые транзисторы, коммутаторы, конденсаторы большой емкости и токоизмерительные резисторы, обеспечивая при этом высокую и постоянную интенсивность света в максимально широком диапазоне напряжений.

Схемы на Рисунках 1,2 и 3 подходят для приложений, в которых источник питания состоит из трех или четырех щелочных, NiMH (никель-металлогидридных) или NiCd (ни- кель-кадмиевых) элементов. Схемы на Рисунках 4 и 5 предназначены для транспортных приложений, в которых номинальное напряжение системы распределения питания составляет 12, 24 или 42 В. Схемы на Рисунках 4 и 5 также полезны в промышленных системах, включающих распределительную линию 24 В для управляющих и аварийных подсистем, а также в телекоммуникационных приложениях, в которых питание системы распределяется по линии -48 В.


Разработчики этих схем основывали их на общей для всех концепции: интегральный импульсный стабилизатор и микромощный операционный усилитель. Операционный усилитель управляет входом обратной связи FB микросхемы, поддерживая на нем напря- жение1.25 В. Хотя этот вход ориентирован на стандартную топологию стабилизатора напряжения, операционный усилитель управляет им, используя гораздо меньшее напряжение токоизмерительного резистора, при немного другой топологии стабилизатора тока. Ни одна из схем не требует использования внешних силовых ключей. Конструкция позволяет отказаться от применения конденсаторов фильтра большой емкости, которые обычно используются в импульсных стабилизаторах, поскольку отсутствует необходимость сглаживания высокочастотных пульсаций тока светодиода. Общей для всех схем является возможность добавления регулировки яркости путем подачи регулируемого смещения на вход операционного усилителя через резистор и потенциометр, питающийся от внутреннего регулятора — вывода VD или CVL, в зависимости от типа микросхемы.

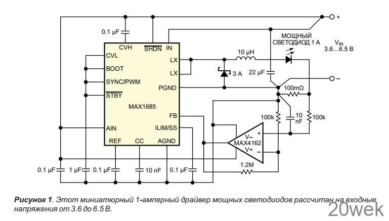
Высокочастотный импульсный преобразователь питает основную схему регулятора тока светодиодов (Рисунок 1). Он работает с входным напряжением от 3.6 до 6.5 В, стабилизирует ток одного светодиода до 1 А и использует токоизмерительный резистор для управления контуром стабилизации тока. Схема на Рисунке 2 аналогична, но вместо токоизмерительного резистора в ней в качестве датчика тока используется паразитное сопротивление дросселя. Как и схема на Рисунке 1, она работает с входным напряжением от 3.6 до 6.5 В и питает один светодиод током до 1 А.

Для схемы с одним светодиодом на Рисунке 3 входной диапазон определяется пусковым напряжением MAX1685, которое составляет всего 2.7 В. Ее максимальный ток составляет 0.5 А, в отличие от 1 А для схем на Рисунках 1 и 2. Верхний рабочий предел остается равным 6.5 В. Когда эта схема работает, она поддерживает питание светодиода даже при входном напряжении всего 1.7 В. Области применения схем на Рисунках 1-3 включают автомобильные фары, фонари и любые другие портативные источники света, питающиеся от трех или четырех щелочных батарей, трех или четырех NiMH/NiCd аккумуляторов или одного литиевого аккумулятора.
Схемы на Рисунках 4 и 5 работают в диапазоне напряжений от 8 до 50 В. Если предположить, что система работает от 12 В, и номиналы всех ее компонентов определены правильно, эти схемы могут выдерживать сбросы нагрузки, благодаря тому, что значение максимально допустимого напряжения на выводе питания VIN микросхемы составляет 76 В. Максимально доступный ток составляет 1 А; схемы могут обеспечивать питание до трех последовательно включенных светодиодов, при условии увеличения нижней границы рабочего диапазона напряжений до 11.5 В. Эти две схемы аналогичны, за исключением того, что на Рисунке 5 в качестве датчика тока используется сопротивление дросселя. Недостатком такого использования сопротивления дросселя является значительная завизависимость выходного тока от температуры, обусловленная большим температурным коэффициентом удельного сопротивления меди. Обмотка дросселя изготовлена из меди, и ее сопротивление постоянному току в приближении первого порядка имеет температурный коэффициент 0.39 %/°С. В результате регулируемый ток уменьшается примерно на 4% на каждые 10 °C повышения рабочей температуры.





