Биполярные транзисторы защищают от неисправности оптрона
Christophe Basso, Радиолоцман №1-2/2024, ст.81
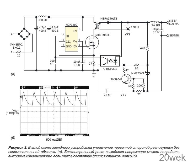
В типичном импульсном источнике питания для стабилизации выходного напряжения используются опорное напряжение и оптопара. Оптопара передает изолированную информацию с вторичной стороны на неизолированную первичную и обеспечивает правильную стабилизацию выходного напряжения. В архитектурах с управлением по току конечный уровень обратной связи реализуется с помощью оптрона, работающего как переменный резистор, внутренне подключенный к подтягивающему элементу (Рисунок 1). Напряжение на выводе обратной связи (FB) непосредственно определяет заданное значение пикового тока источника питания. Когда потребляемая выходная мощность мала, напряжение VFB и пиковый ток также малы. С увеличением выходной мощности напряжение VFB повышается, позволяя увеличить пиковый ток.

При коротком замыкании на выходе ток смещения светодиода оптопары исчезает, и она перестает работать как переменный резистор. Благодаря внутреннему подтягивающему резистору 6 кОм напряжение VFB достигает максимального значения, и источник питания отдает в нагрузку максимальную мощность. Однако в приложениях для зарядных устройств короткое замыкание не вызывает потери регулирования, поскольку выход оптопары постоянно контролирует подаваемый ток и поддерживает его постоянным (Рисунок 2а). В этом случае реализация первичной стороны получается простой из-за отсутствия вспомогательной обмотки. Если оптопара не срабатывает, уставка пикового тока увеличивается до максимального значения в течение заданного времени, пока схема не перейдет в защитный режим генерации пачек. Такая ситуация повторяется до тех пор, пока пользователь не выключит источник питания. Наихудший случай возникает при отсутствии нагрузки. Тогда выходное напряжение нарастает до тех пор, пока не закончится пачка импульсов (Рисунок 2б). В результате, если такая ситуация продлится слишком долго, это может привести к быстрому повреждению выходных конденсаторов.

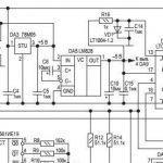
Чтобы избежать этой проблемы, можно использовать два простых биполярных транзистора для блокировки всего импульсного источника питания в случае отказа оптопары (Рисунок 3а). Биполярные транзисторы включаются по схеме эквивалента тиристора с использованием сдвоенной комплементарной пары, например, MBT3946D.

В нормальном режиме работы резисторы R1 — R3 гарантируют, что ни p-n-p, ни n-p-n транзистор не начнут проводить ток. Кроме того, R1 и R2 образуют делитель, который отслеживает напряжение VFB. Когда VFB увеличивается, напряжение на конденсаторе C1 растет, пока n-p-n транзистор не начнет притягивать базу p-n-p транзистора к земле. Это действие немедленно включает тиристор, который блокирует напряжение VFB почти до нуля. Когда VFB меньше 1.4 В, микросхема NCP1200 перестает выдавать импульсы до тех пор, пока тиристор не будет сброшен. Тиристор можно сбросить, отсоединив зарядное устройство от сетевой розетки. На Рисунке 3б показаны результаты этой операции и то, что при неисправной оптопаре операция безопасна. Когда оптопара выходит из строя, выходное напряжение растет до тех пор, пока тиристор не остановит работу микросхемы. Затем выходной конденсатор медленно разряжается, и напряжение VOUT опускается к уровню земли. Конденсатор C1 отфильтровывает любые помехи, возникающие при включении питания, которые могут привести к ложным срабатываниям тиристора.





